EasyManua.ls Logo

Marantz SR5002 - Page 30

Marantz SR5002
122 pages
Print Icon
To Next Page IconTo Next Page
To Next Page IconTo Next Page
To Previous Page IconTo Previous Page
To Previous Page IconTo Previous Page
Loading...
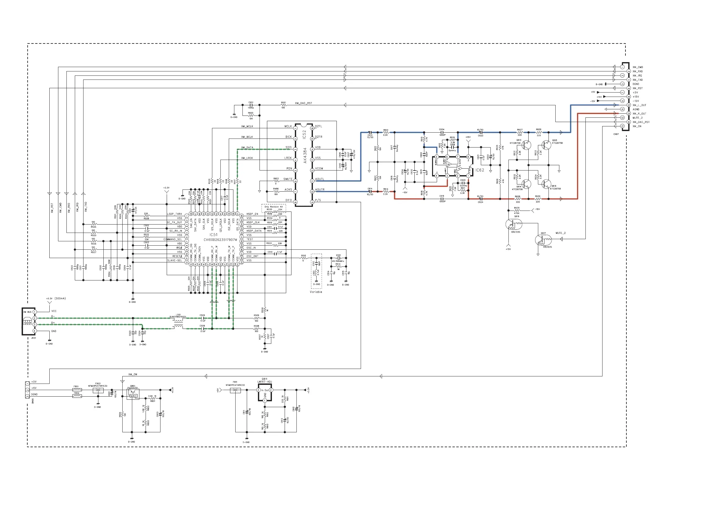
3837
XMDT
XM RADIO PWB
TO INPUT PWB - 1 / 3
FROM INPUT PWB - 1 / 3
SR5002/U only

Other manuals for Marantz SR5002

Related product manuals