EasyManua.ls Logo

Matco Tools M148 - Page 23

Matco Tools M148
23 pages
Print Icon
To Previous Page IconTo Previous Page
To Previous Page IconTo Previous Page
Loading...
THANK YOU FOR USING OUR PRODUCTS
21
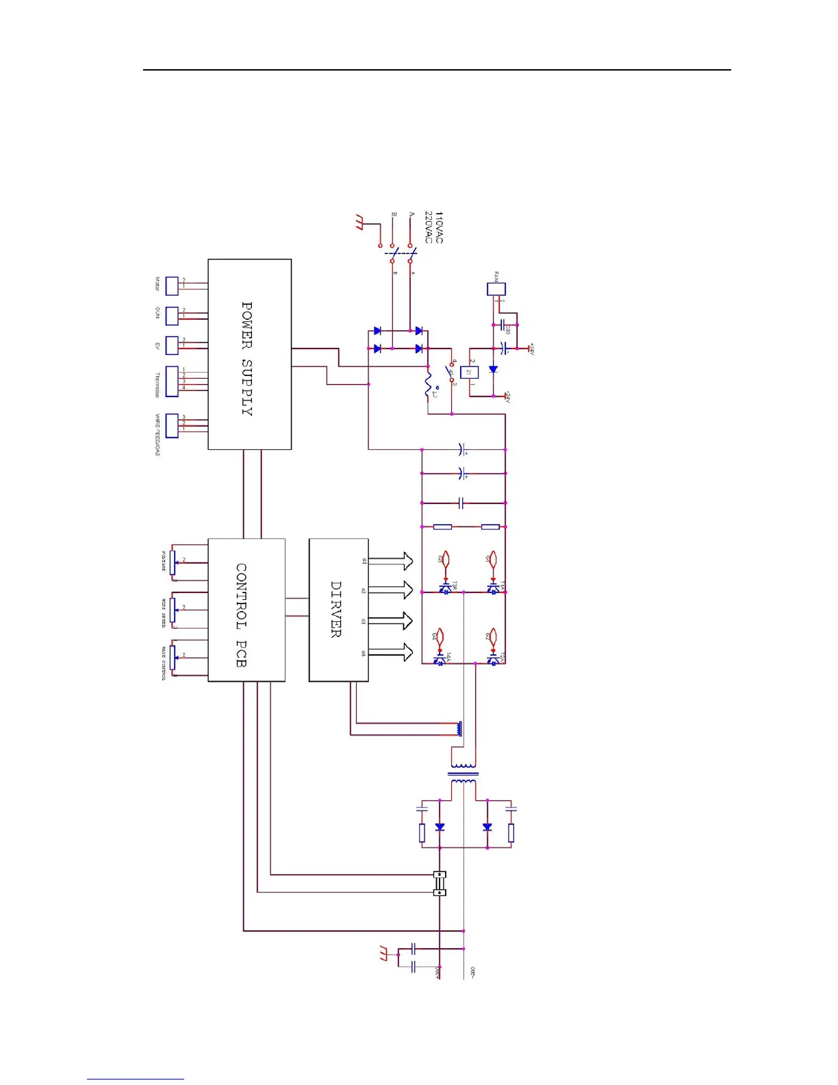
§5.5 Electrical Schematic Drawing

Related product manuals