EasyManua.ls Logo

Maytag Performa PYG3200 - Section 9. Wiring Information; Wiring Diagrams by Model

Maytag Performa PYG3200
88 pages
Print Icon
To Next Page IconTo Next Page
To Next Page IconTo Next Page
To Previous Page IconTo Previous Page
To Previous Page IconTo Previous Page
Loading...
©2002 Maytag Appliances
16023116
9- 1
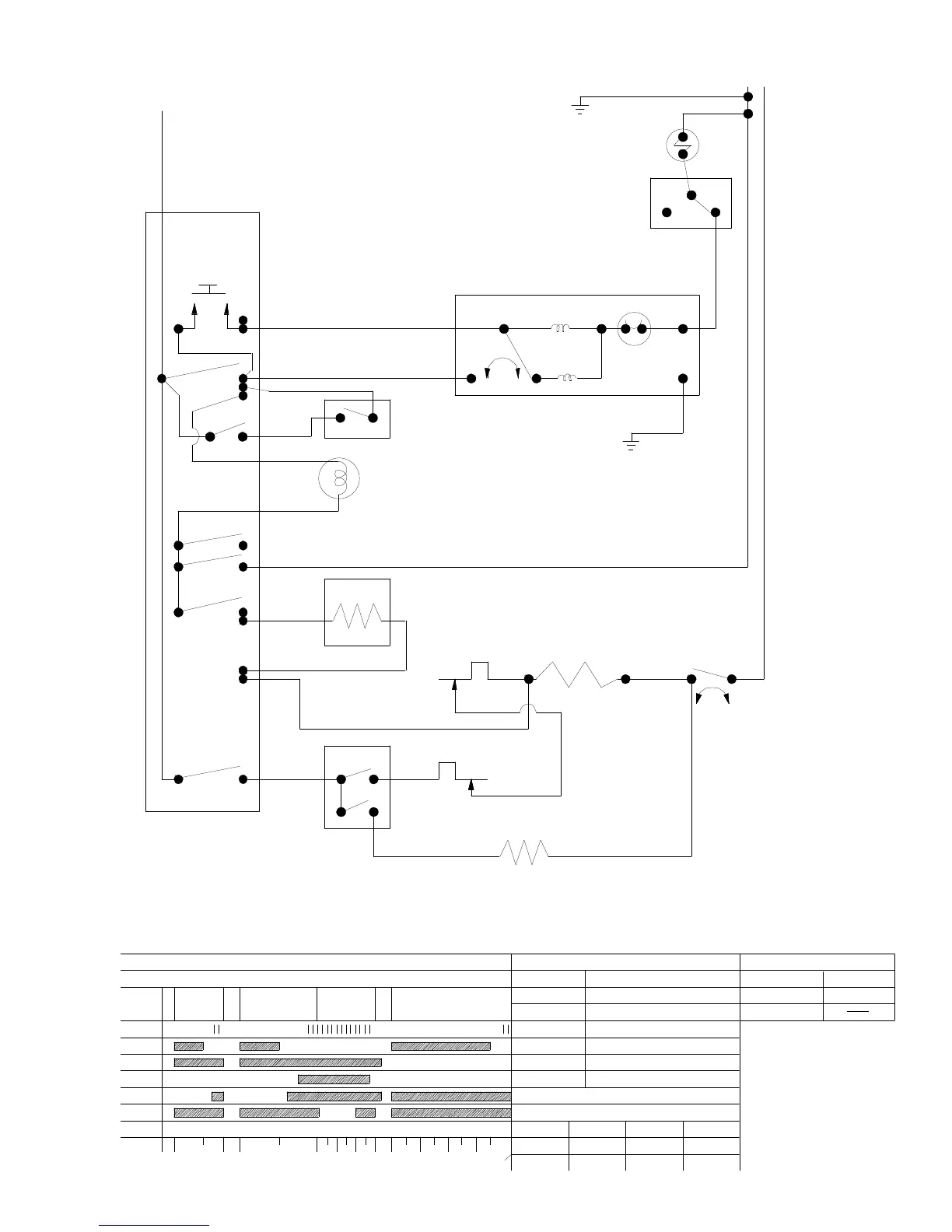
SECTION 9. WIRING INFORMATION
DLE231
F1
F2
L2
C
N.C. N.O.
DOOR
SWITCH
THERMAL FUSE
NOT RESETABLE
MOTOR
MOTOR
PROTECTOR
'C'
12
7
'A'
'B'
RUN
AUX.
PURPLE
ORANGE
MOMENTARY
PUSH TO START
(M-S)
S
M
L
TIMER
MOTOR
TM
A
R
3.77 K OHM
RESISTOR
WHITE
RED
RED
SAFETY
THERMOSTAT
RED
CL1
1
H
L RED
HEAT
SELECTOR
SWITCH
TIMER
HEATING
ELEMENT
475O W.
RED RED
MOTOR
CENT.
SWITCH
POSITION CONTACTS
HEAT SELECTOR SWITCH
MOTOR WIRING CODE
MOTOR
EMERSON
A B C
RED YELLOW BLUE
L1
NEUTRAL
GROUND
CONNECT DRYER TO 12O/24O V.A.C.,6O H Z. INDIVIDUAL BRANCH CIRCUIT
PROTECTED BY MAXIMUM 3O A. FUSES. AL WAYS GIVE THE SERIAL & MODEL
NUMBERS WHEN WRITING ABOUT THIS DRYER OR ORDERING PARTS
L W
RED-BLK
RED-BLK
4
2
WRINKLE
CONTROL
SWITCH
FLUFF
HIGH
L1-1, L1-C
L1-C
LOW
WRINKLE CONTROL SWITCH
POSITION CIRCUIT
ON 2-4
OFF
B
N
TM
TIMER
KNOB
TIMER-ROTATES 1.33 PER MINUTE
TIMER SEQUENCE
TM-B
L-H
TM-A
TM-N
L-M
M-S
MIN.
O
F
F
O
F
F
AUTO
REGULAR
AUTO PERM.
PRESS
WRINKLE
OUT
O
F
F
L-W
O 25.5 O
3O 89
O
TIMED DRY
15
16.5
1O9
5O 79
3O 6O
9O
119.5
BLUE
HEATER-2 W.
WHITE-RED
THERMOSTAT
RED
YELLOW
THERMOSTAT
4
3
G
GREEN

Table of Contents

Related product manuals