EasyManua.ls Logo

Maytag Performa PYG3200 - Motor Switch; Holding Coil

Maytag Performa PYG3200
88 pages
Print Icon
To Next Page IconTo Next Page
To Next Page IconTo Next Page
To Previous Page IconTo Previous Page
To Previous Page IconTo Previous Page
Loading...
©2002 Maytag Appliances
16023116
9- 3
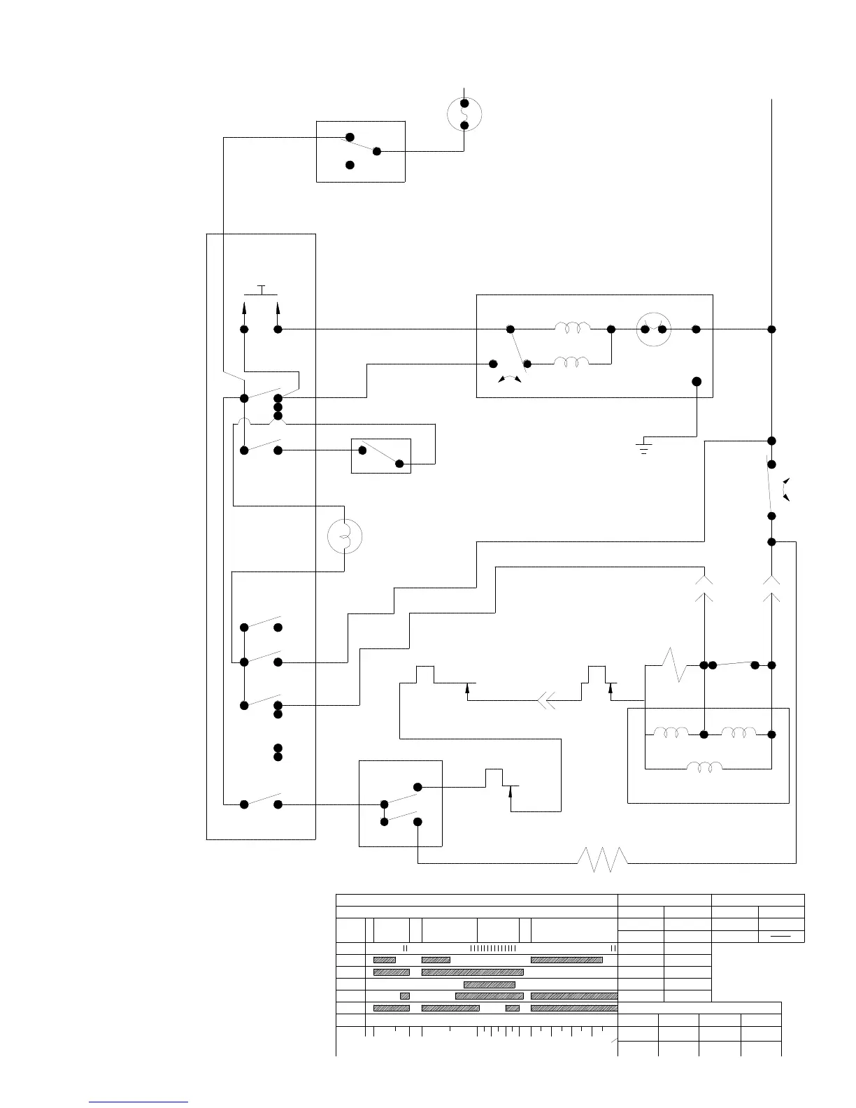
WIRING INFORMATION
DLG231
FLUFF
POSITION CIRCUIT
L1-C, L1-1
HEAT SELECTOR SWITCH
MOTOR WIRING CODE
MOTOR
EMERSON
A B C
RED
YELLOW
BLUE
LOW
HIGH L1-C
WRINKLE CONTROL SW.
POSITION CIRCUIT
ON
OFF
2 - 4
TIMER-ROTATES 1.33 PER MINUTE
TIMER SEQUENCE
TM-B
L-H
TM-A
TM-N
L-M
M-S
MIN.
O
F
F
O
F
F
AUTO
REGULAR
AUTO PERM.
PRESS
WRINKLE
OUT
O
F
F
L-W
O 25.5 O
3O 89
O
TIMED DRY
15
16.5
1O9
5O 79
3O 6O
9O
119.5
L
H
R
A
TM
N
M
L
S
N.O.
N.C.
C
DOOR SWITCH
L1
C
1
RED
HEAT
SELECTOR
SWITCH
TIMER
IGNITOR
RED
SENSOR
BOOSTER
COIL
SECOND
COIL
HOLDING
COIL
GAS CONTROL
VALVE
TM
WHITE
ORANGE
PURPLE
TIMER
KNOB
MOTOR
PROTECTOR
7
'A'
AUX.
RUN
'B'
2
'C'
1
WHITE
MOTOR
MOMENTARY
PUSH TO START
(M-S)
BLACK
NEUTRAL
BLACK
L1
F1
F2
THERMAL FUSE
NOT RESETABLE
W
H
RED-BLACK
BLK.
RED-
WRINKLE CONTROL SW.
L
W
R
E
D
TM
B
SAFETY
THERMO.
BLU.
AIR INLET
CONTROL
THERMO.
BLUE
HEATER-2 W.
WHITE
YEL
THERMOSTAT
THERMOSTAT
BROWN
BLUE
BLU.
MOTOR
SWITCH
G
GREEN
WH.-RED
4
3
Caution: Label all wires prior to
disconnection when servicing controls.
Wiring error can cause improper and
dangerous operation. Verify
proper operation after servicing.

Table of Contents

Related product manuals