EasyManua.ls Logo

Maytag Performa PYG3200 - Page 76

Maytag Performa PYG3200
88 pages
Print Icon
To Next Page IconTo Next Page
To Next Page IconTo Next Page
To Previous Page IconTo Previous Page
To Previous Page IconTo Previous Page
Loading...
©2002 Maytag Appliances
16023116
9- 6
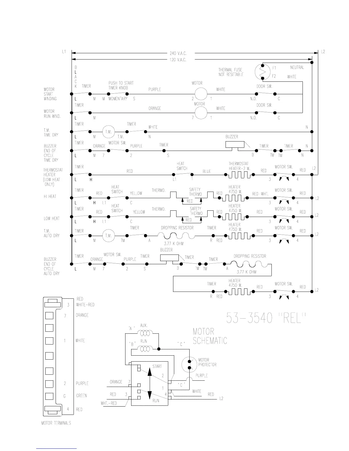
WIRING INFORMATION
PYE2300, HYE2460, PYET244

Table of Contents

Related product manuals