EasyManua.ls Logo

McQuay MWH020B - Page 40

McQuay MWH020B
65 pages
Print Icon
To Next Page IconTo Next Page
To Next Page IconTo Next Page
To Previous Page IconTo Previous Page
To Previous Page IconTo Previous Page
Loading...
1
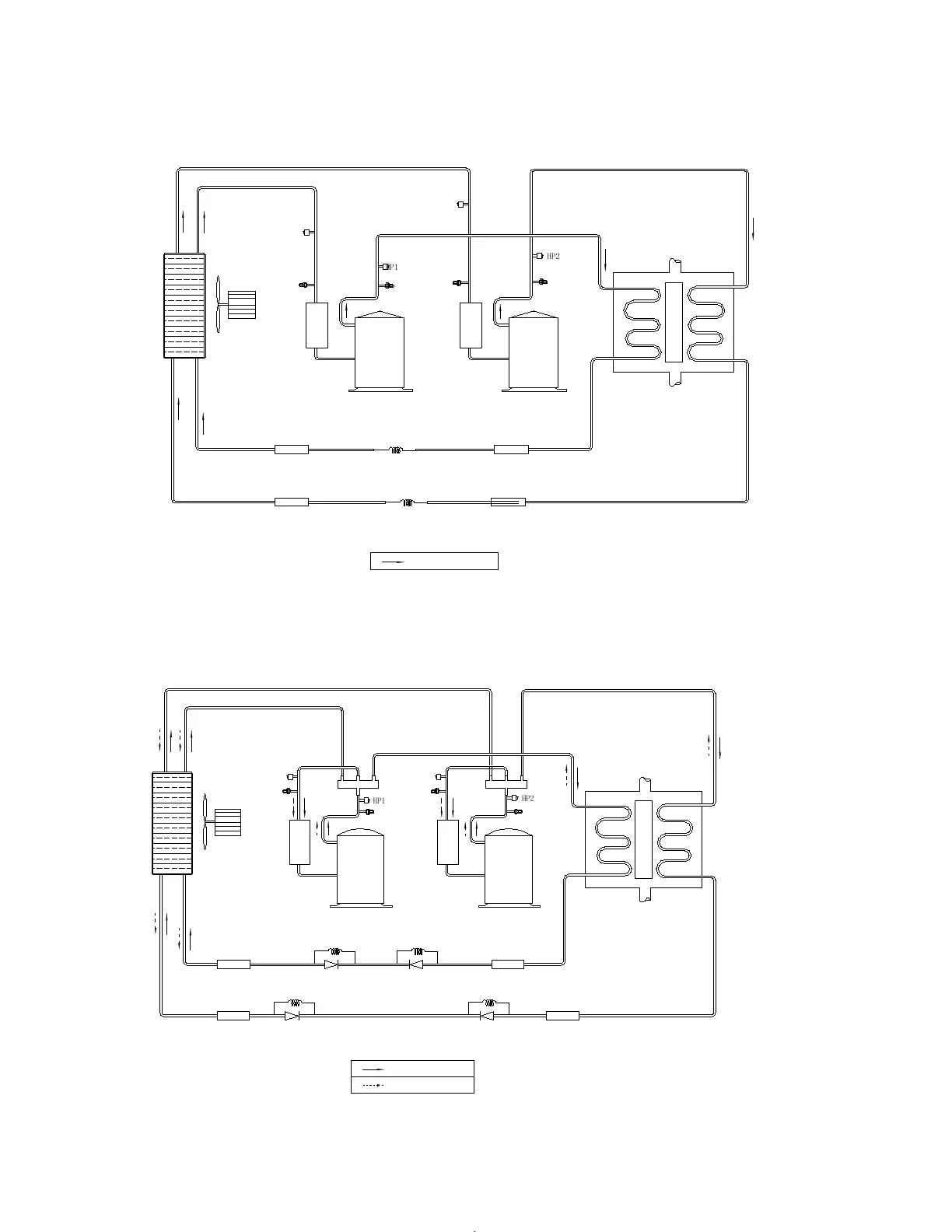
COMPRESSOR 1
COOLING CAP. TUBE
CHECK VALVE
STRAINER
STRAINER
COOLING CAP. TUBE
CHECK VALVE
HEATING CAP. TUBE
CHECK VALVE
COOLING OPERATION
HEATING OPERATION
STRAINER
COMPRESSOR 2
STRAINER
HEATING CAP. TUBE
CHECK VALVE
WATER INLET
CHENCK
JOINT
H
P
1
COIL
CHENCK
JOINT
SEPARATOR
FAN MOTOR
LP1
SEPARATOR
SEPARATOR
CHENCK
JOINT
4WV1
LP1
CHENCK
JOINT
TUBE IN
TUBE 1
4WV2
H
P
2
WATER OUTLET
TUBE IN
TUBE 2
MWH030/040/050BR
CHENCK
JOINT
H
P
2
TUBE IN
TUBE 2
SEPARATOR SEPARATOR
CHENCK
JOINT
LP1
CHENCK
JOINT
MWH030/040/050B
STRAINER
STRAINER
COOLING OPERATION
WATER INLET
STRAINER
STRAINER
COOLING CAP. TUBE
COMPRESSOR 2
COOLING CAP. TUBE
COMPRESSOR 1
CHENCK
JOINT
COIL
LP1
FAN MOTOR
TUBE IN
TUBE 1
H
P
1
WATER OUTLET
39

Related product manuals