EasyManua.ls Logo

MFJ MFJ-207 - Page 14

MFJ MFJ-207
18 pages
Print Icon
To Next Page IconTo Next Page
To Next Page IconTo Next Page
To Previous Page IconTo Previous Page
To Previous Page IconTo Previous Page
Loading...
MFJ-207 Instruction Manual HF 10-160M SWR Analyzer
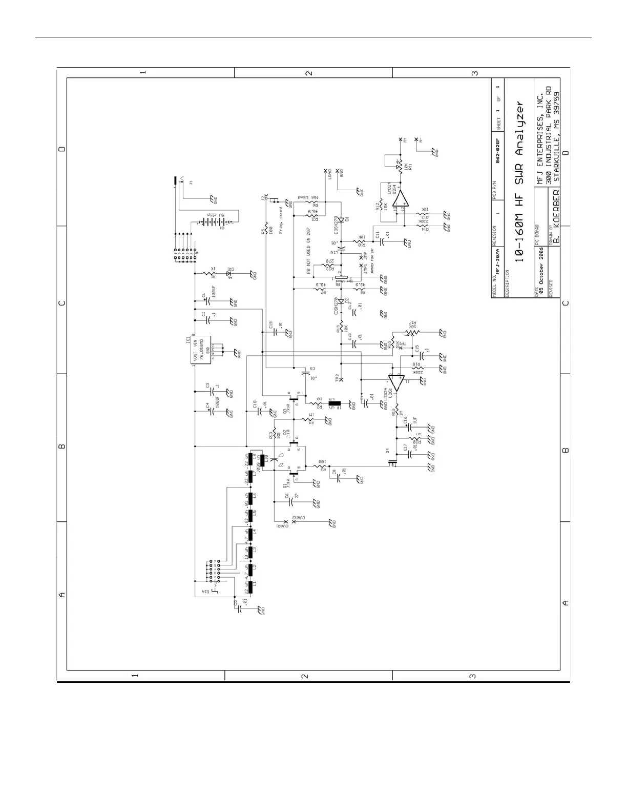
Figure 5: MFJ-207 Schematic Diagram

Other manuals for MFJ MFJ-207

Related product manuals