EasyManua.ls Logo

Midea Aqua Tempo Super MC-SP35M-RN1L - Clock Setting; Using Method

Midea Aqua Tempo Super MC-SP35M-RN1L
153 pages
Print Icon
To Next Page IconTo Next Page
To Next Page IconTo Next Page
To Previous Page IconTo Previous Page
To Previous Page IconTo Previous Page
Loading...
Aqua Tempo Super Series air cooled scroll chiller unit (50Hz) MCAC-ATSM-201606
137
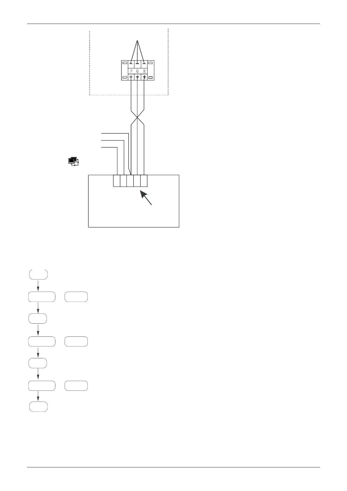
P
B
l
a
c
k
Q
G
r
a
y
E
Y
e
l
l
o
w
Y
X
Outdoor electric
control box
Communicate with
upper unit(reserved).
Please use 3-cord with shielding
wire for connection. The wire
length depends on the specific
situation in the installation.
wired controller
5-bit terminal base
If it is under the host computer
network control, displays,
otherwise there is no display.
16.3.7 USING METHOD
CLOCK SETTING
set week
set hour
ADDRESS/-
CLOCK
ADDRESS/+
OK
OK
ADDRESS/+
or
or
set minute
set done
ADDRESS/-
OK
ADDRESS/+
or
ADDRESS/-

Table of Contents

Related product manuals