EasyManua.ls Logo

Midea Aqua Tempo Super MC-SS65/RN1L - Applicable Standard of Water Quality for the Unit; Connection Drawing of Pipeline System; Water Quality; Water Quality Control

Midea Aqua Tempo Super MC-SS65/RN1L
153 pages
Print Icon
To Next Page IconTo Next Page
To Next Page IconTo Next Page
To Previous Page IconTo Previous Page
To Previous Page IconTo Previous Page
Loading...
Aqua Tempo Super Series air cooled scroll chiller unit (50Hz) MCAC-ATSM-201606
93
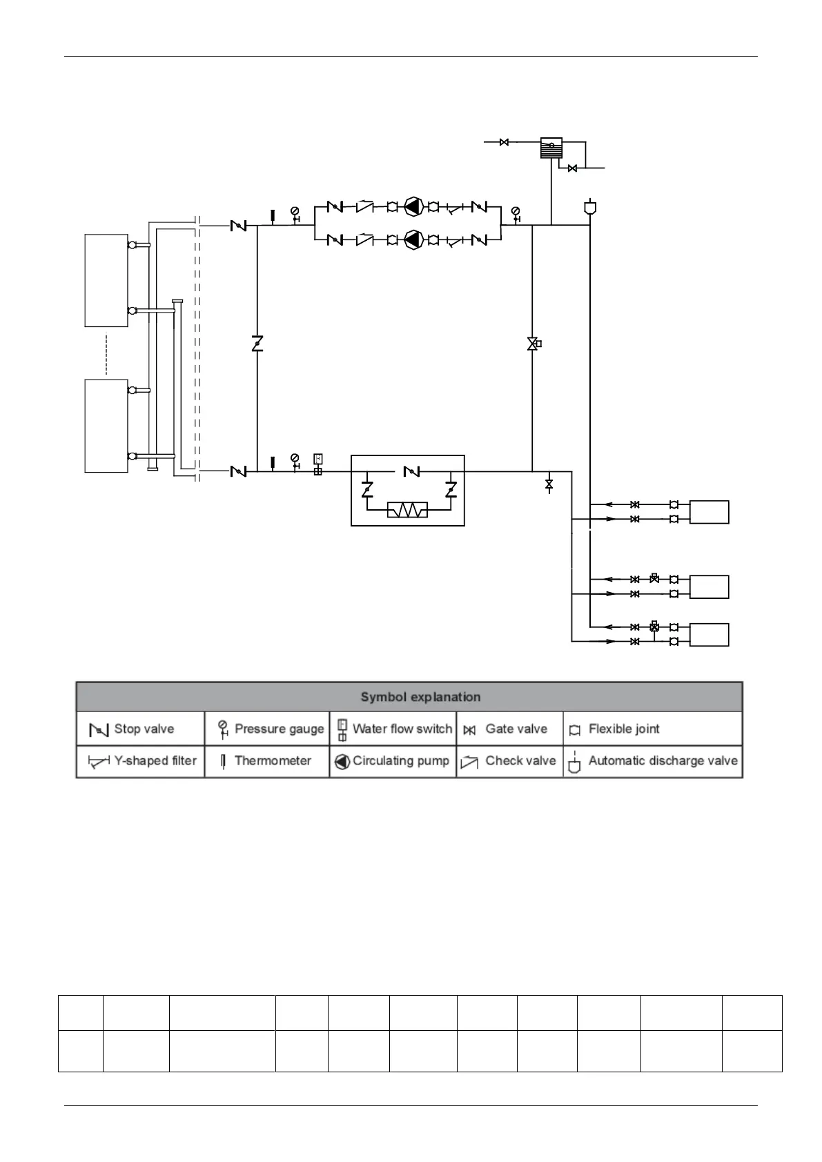
13.2.2 Connection drawing of pipeline system
25/35/65/80/130kW module
unit
unit
Expansion tank
Water replenishing
Dirt discharge valve
Differential pressure by-pass valve
Drain valve
Two-way valve
Three-way valve
Terminal
Auxiliary electric heater
13.2.3 Water quality
Water quality control
When industrial water is used as chilled water, little furring may occur; however, well water or river water,
used as chilled water, may cause much sediment, such as furring, sand, and so on. Therefore, well water or
river water must be filtered and softened in softening water equipment before flowing into chilled water
system. If sand and clay settle in the evaporator, circulation of chilled water may be blocked, and thus
leading to freezing accidents; if hardness of chilled water is too high, furring may occur easily, and the
devices may be corroded. Therefore, the quality of chilled water should be analyzed before being used, such
as PH value, conductivity, concentration of chloride ion, concentration of sulfide ion, and so on.
Applicable standard of water quality for the unit
PH
value
Total
hardness
Conductivity
Sulfide
ion
Chloride
ion
Ammonia
ion
Sulfate
ion
Silicon
Iron
content
Sodium ion
Calcium
ion
7
8.5
<50ppm
<20μV/cm(25)
No
<50ppm
No
<50ppm
<30ppm
<0.3ppm
No
requirement
<50ppm

Table of Contents

Related product manuals