EasyManua.ls Logo

Midea MCA3-12HRN1-Q1

Midea MCA3-12HRN1-Q1
189 pages
To Next Page IconTo Next Page
To Next Page IconTo Next Page
To Previous Page IconTo Previous Page
To Previous Page IconTo Previous Page
Loading...
DM17-01.01.08en Light Commercial R410A on-off
182
2.3. Solving steps for typical malfunction
(1) For indoor unit
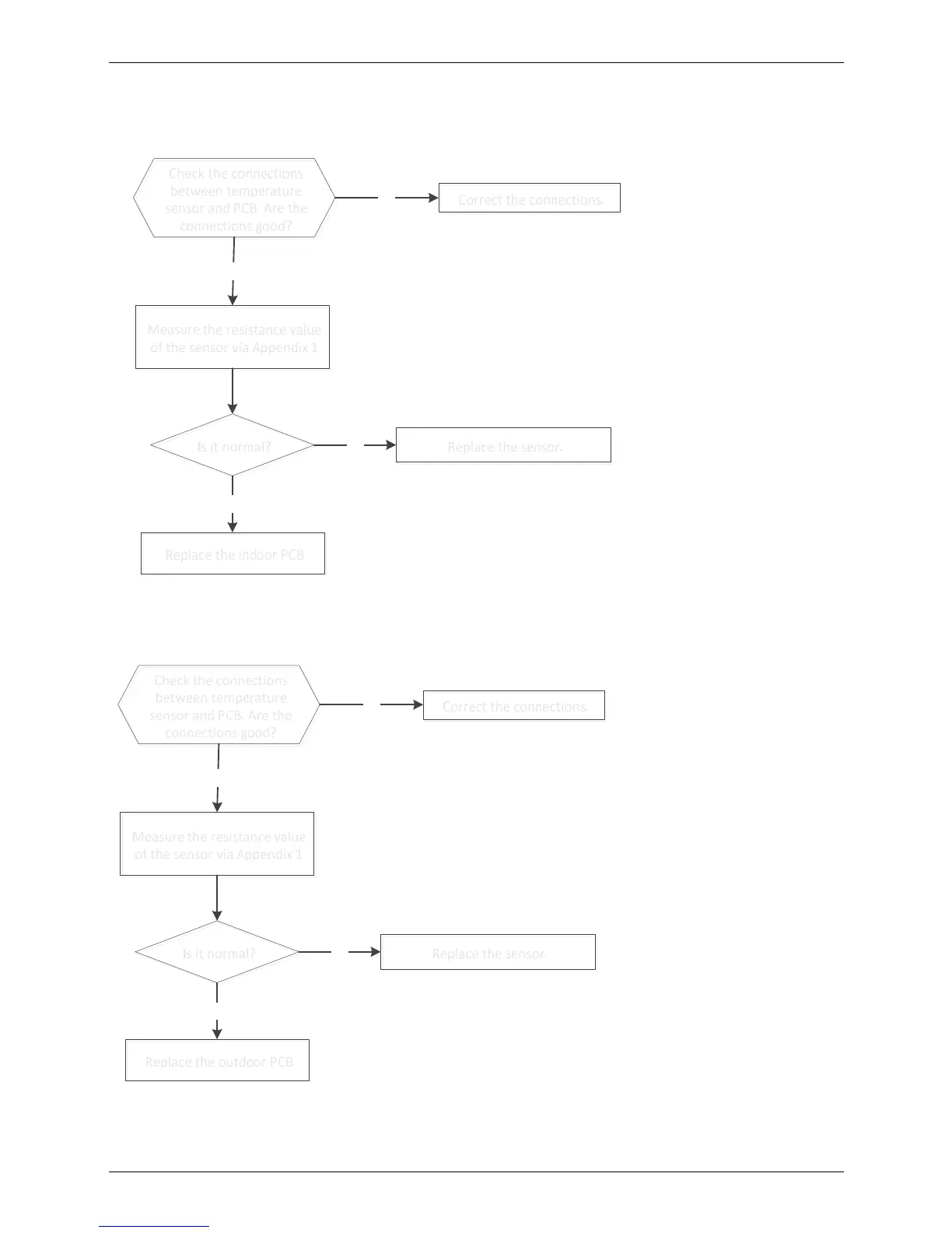
a. T1 or T2 temperature sensor open or short circuit
Checktheconnections
betweentemperature
sensorandPCB.Arethe
connectionsgood?
Correcttheconnections.No
Yes
No Replacethesensor.
ReplacetheindoorPCB
Measure theresistancevalue
ofthesensorviaAppendix 1
Isitnormal?
Yes
b. T3 temperature sensor open or short circuit
Checktheconnections
betweentemperature
sensorandPCB.Arethe
connectionsgood?
Correcttheconnections.No
Yes
No Replacethesensor.
ReplacetheoutdoorPCB
Measure theresistancevalue
ofthesensorviaAppendix 1
Isitnormal?
Yes

Table of Contents

Related product manuals