EasyManua.ls Logo

Midea MSG-12HRN2 - 12.3 Diagnostic Chart

Midea MSG-12HRN2
50 pages
Print Icon
To Next Page IconTo Next Page
To Next Page IconTo Next Page
To Previous Page IconTo Previous Page
To Previous Page IconTo Previous Page
Loading...
Service manual
- 43 -
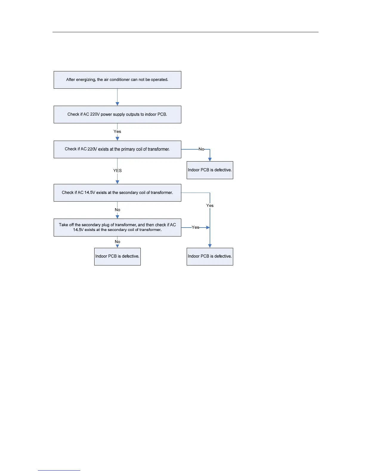
12.3 Diagnostic chart
After energizing, no indicator is lighted and the air conditioner can’t be operated.

Table of Contents

Related product manuals