EasyManua.ls Logo

Midea MWSC340A-FB3 - Wiring Diagrams

Midea MWSC340A-FB3
114 pages
Print Icon
To Next Page IconTo Next Page
To Next Page IconTo Next Page
To Previous Page IconTo Previous Page
To Previous Page IconTo Previous Page
Loading...
Flooded type water cooled screw chiller (PCB Control)
67
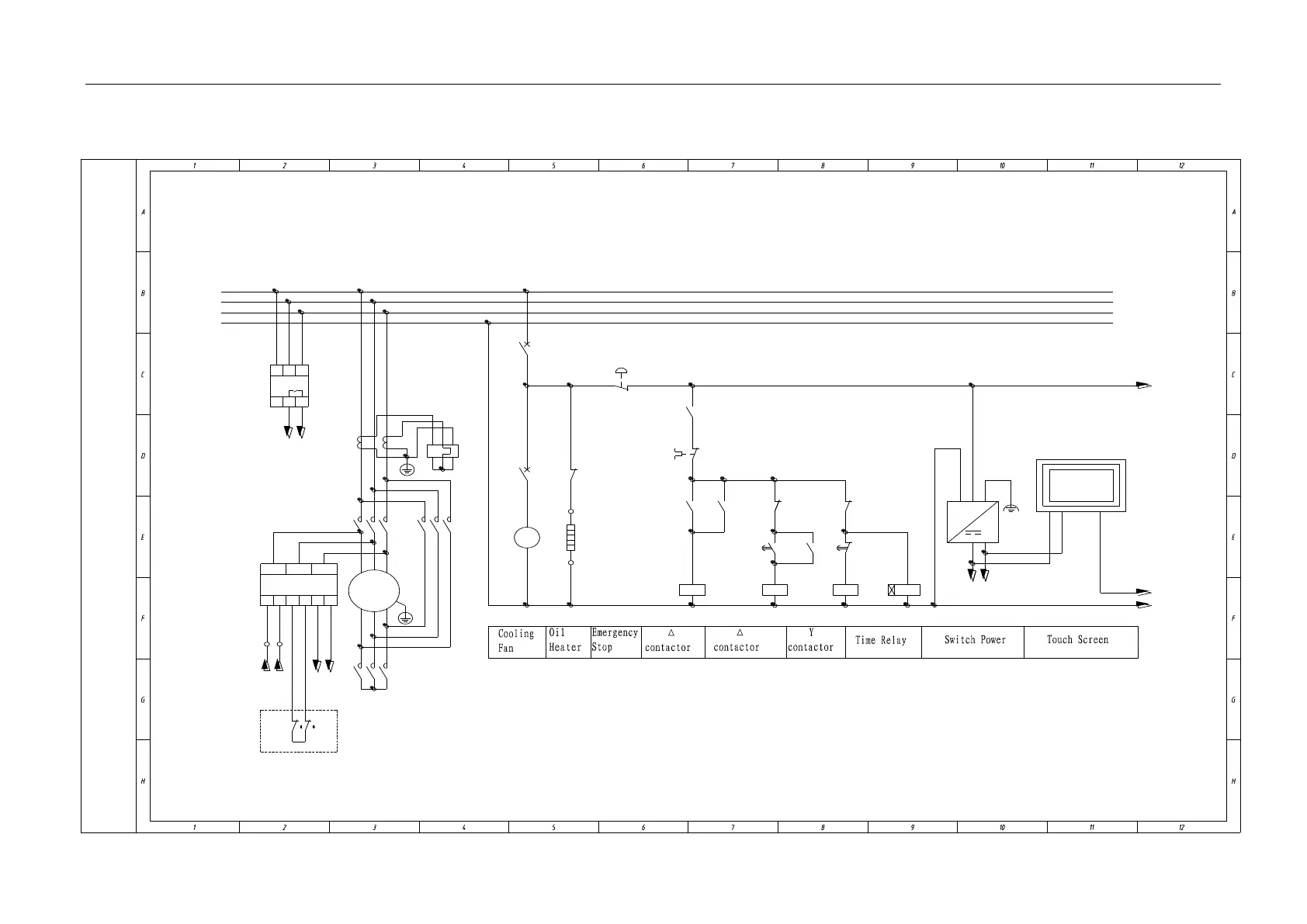
5. Wiring Diagrams
MWSC340~890A-FB3
24V
220V
M
3~
M
HMI
L
N
+V
-V
24V
0V
JTX-A
L1 L2 L3
L
N S1 S2 M1 M2
L1 L2
L3
12 11
14
KR
L1
L2
L3
N
TA1
TA2
FR
KM1
KM3
KM2
U
V
W
Y
X
Z
QF1
QF2
KM1
SB
UR1
L11
L15
103
2/F2
2/F2
2/B7
X:26
X:25
L15
N
202
216
X:24
X:23
N
1/C12
1/F12
EHEV
1 3
5
ST1 ST2
2/B7
202222
2/B9
2/B9
KA
FR
KM3 KM1
KM1
KT
KM2
KM3
KT
105
115
107
109
117
KM3
KT
KM2
KM2
111
113
L15
1/G2
1/G2
RS485 Communication Line
3/F2
1SF
101
3/E12
3/B10

Related product manuals