EasyManua.ls Logo

Midland BR180 - Set Weather Channel

Midland BR180
20 pages
Print Icon
To Next Page IconTo Next Page
To Next Page IconTo Next Page
To Previous Page IconTo Previous Page
To Previous Page IconTo Previous Page
Loading...
Confidential
12
BR180 Owner’s Manual
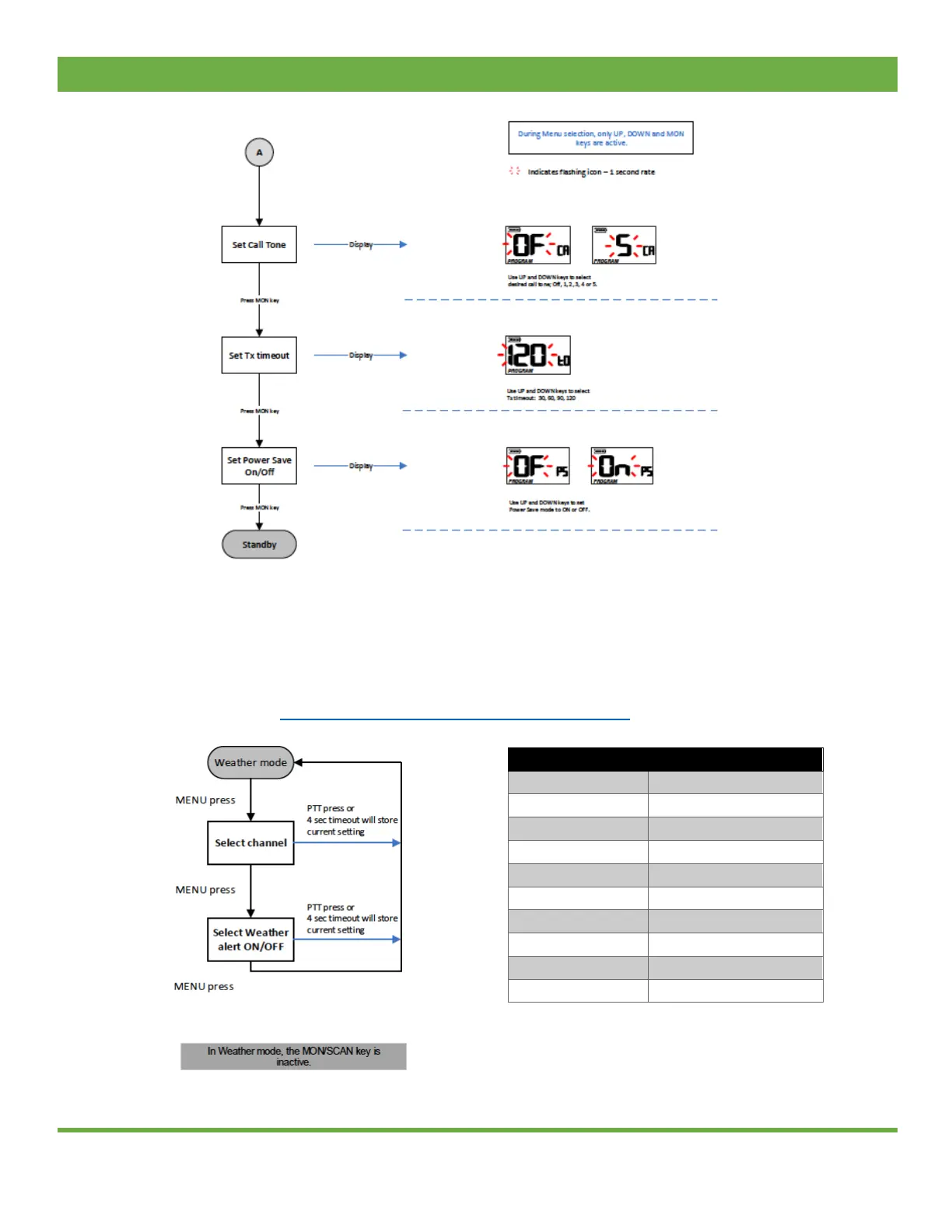
SET THE WEATHER CHANNEL
Follow the steps below to set the weather channel.
1. Scroll through the weather channels until you receive the strongest signal.
2. You may receive a weather broadcast on more than one channel. Check with the National weather
service office in your area to make sure you are on the right channel, or get more information on
the NWS website at https://www.weather.gov/nwr/station_listing
* Canadian Maritime Frequency
Channel
Frequency
1
162.400
2
162.425
3
162.450
4
162.475
5
162.500
6
162.525
7
162.550
8*
161.650
9*
161.775
10*
163.275

Related product manuals