EasyManua.ls Logo

Mimomax TORNADO - Page 19

Mimomax TORNADO
51 pages
Print Icon
To Next Page IconTo Next Page
To Next Page IconTo Next Page
To Previous Page IconTo Previous Page
To Previous Page IconTo Previous Page
Loading...
© MiMOMax Wireless Ltd
Tornado Product Manual
19
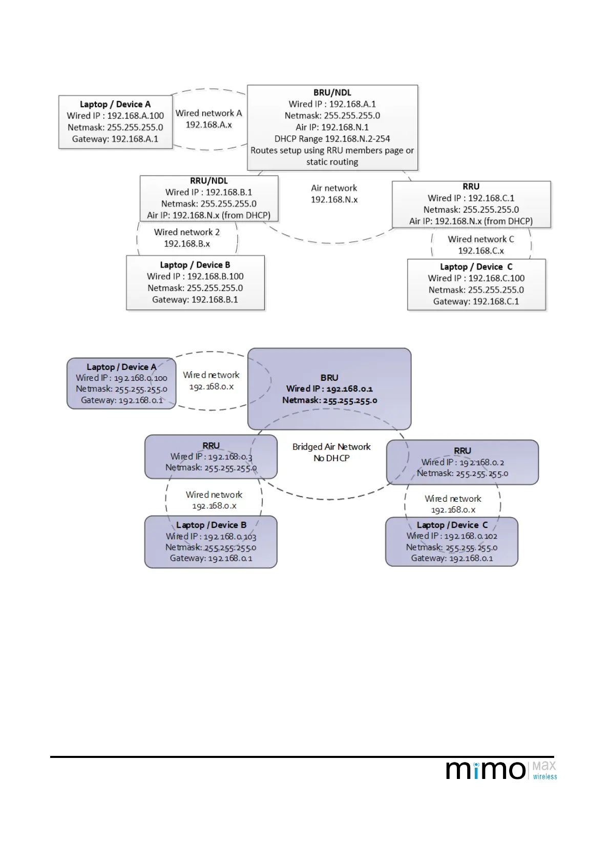
Example IP diagram using 192.168.x.x subnets (Routed mode)
Example IP diagram using a single subnet (Bridged mode)
Next confirm network connectivity by pinging each radio unit from the connected laptop. If this is not successful, use ipconfig
to check your networking settings. Once we have network connectivity with the local radio unit, type the appropriate IP address
into your web browser to access the unit.

Table of Contents