EasyManua.ls Logo

Minebea CSD-903-EX - Page 198

Minebea CSD-903-EX
226 pages
Print Icon
To Next Page IconTo Next Page
To Next Page IconTo Next Page
To Previous Page IconTo Previous Page
To Previous Page IconTo Previous Page
Loading...
182
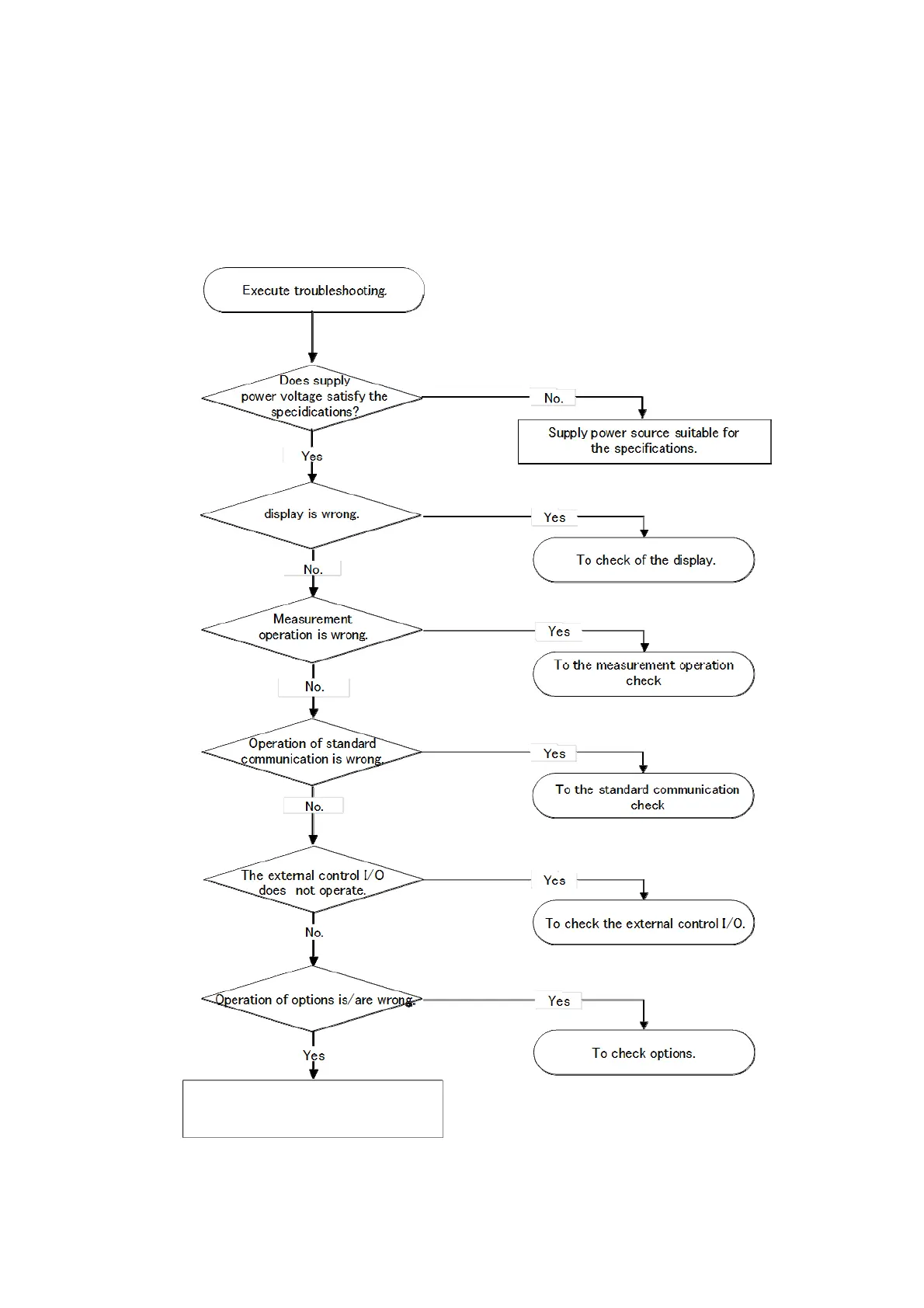
17. Trouble shooting
When abnormal point(s) is/are found during the operation of the instrument, check by the following
procedures.
However, when you can't find applicable item nor solve the symptom of trouble even after you
have taken some measures, contact with our.
17-1. Execute trouble shooting
Inform us about the contents of
failure and situation at site in details

Related product manuals