EasyManua.ls Logo

Monitor 422 - Page 51

Default Icon
70 pages
Print Icon
To Next Page IconTo Next Page
To Next Page IconTo Next Page
To Previous Page IconTo Previous Page
To Previous Page IconTo Previous Page
Loading...
REASON
It
mas
nK.9
Re~lacn
Iranrlmma,
than
t
3Vdc
.I
I
rPs
7
02Yh
u
lau
.I
OT.
w
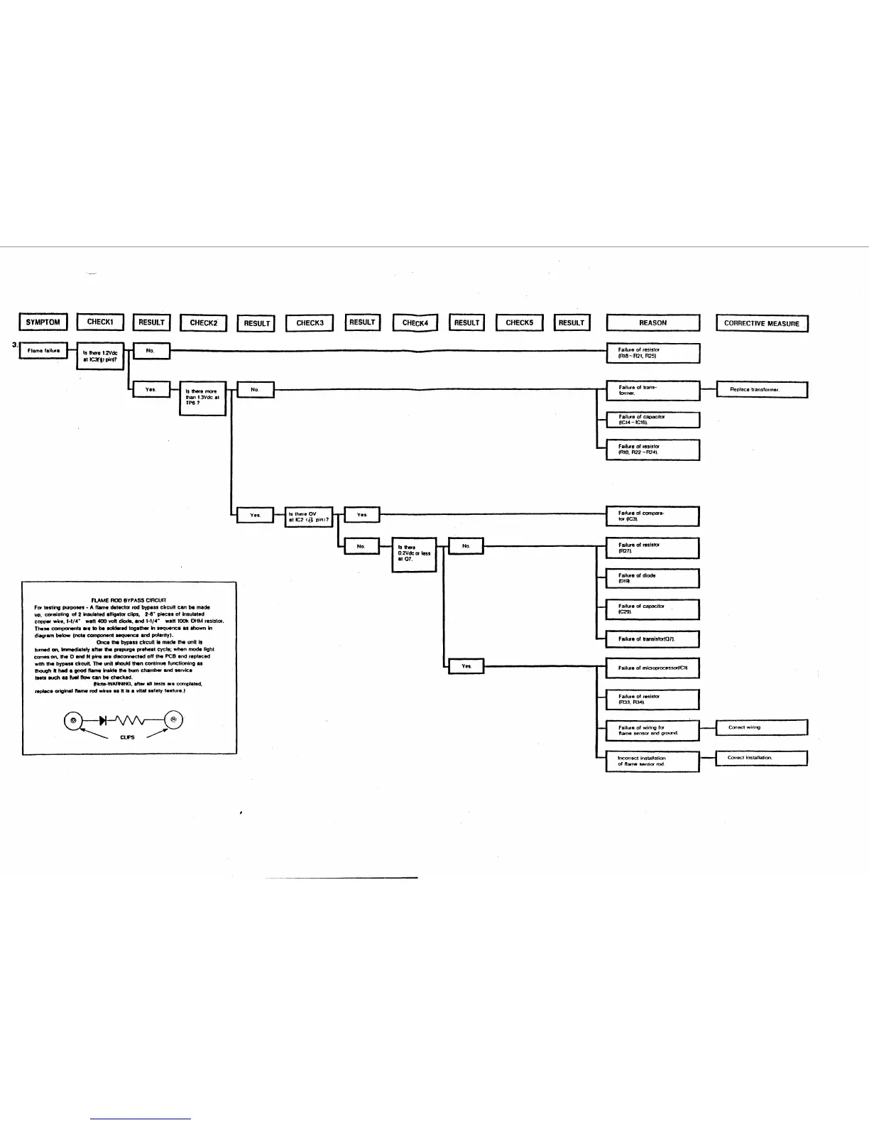
FUME
ROO
BYPAS
ClRCUll
Fa
lalN
puporn
-
6
fh
&l.cla
md
bwu~
ckcuil
can
k
mods
M.
caairtinp
d
2 hwblsd
8lip.m
clip¶.
2-0-
~inc~s
04
inaubled
S- I-114-
wm
ua
wt~
did.
and
1-114-
wan
~mk
OHM
rssbla.
fhacrmp~mnbmm(ob.~dlopm~hreguenc*u.homh
d'wm
bok
Iml*
crmponM
SUI~
ud
po)uWl.
(lu
m
ham
ctcuil
b
mn&
Ih.
unit
ij
bmsd
4
hmditdy nnm
)Ir
p.prg.
p.hsa~
wls;
*hen
mod.
liiht
-
q
Ihd
0
D
tl
H
ma
dimowclod
OH
Ih.
PCB and
rspbced
with
Um
cbm
Th
mil
lhould
Ihn
cmlinw tunclkminp
u
Failme
ol
diode
lDIW
1
Failua
ol
*ititq
la
Cored
win-
n-
--
d
(pard.
I
Cored
imQIbMn
1

Table of Contents

Related product manuals