EasyManua.ls Logo

MOODY Eclipse 33 - Page 75

Default Icon
118 pages
Print Icon
To Next Page IconTo Next Page
To Next Page IconTo Next Page
To Previous Page IconTo Previous Page
To Previous Page IconTo Previous Page
Loading...
CO
s
C/3
00
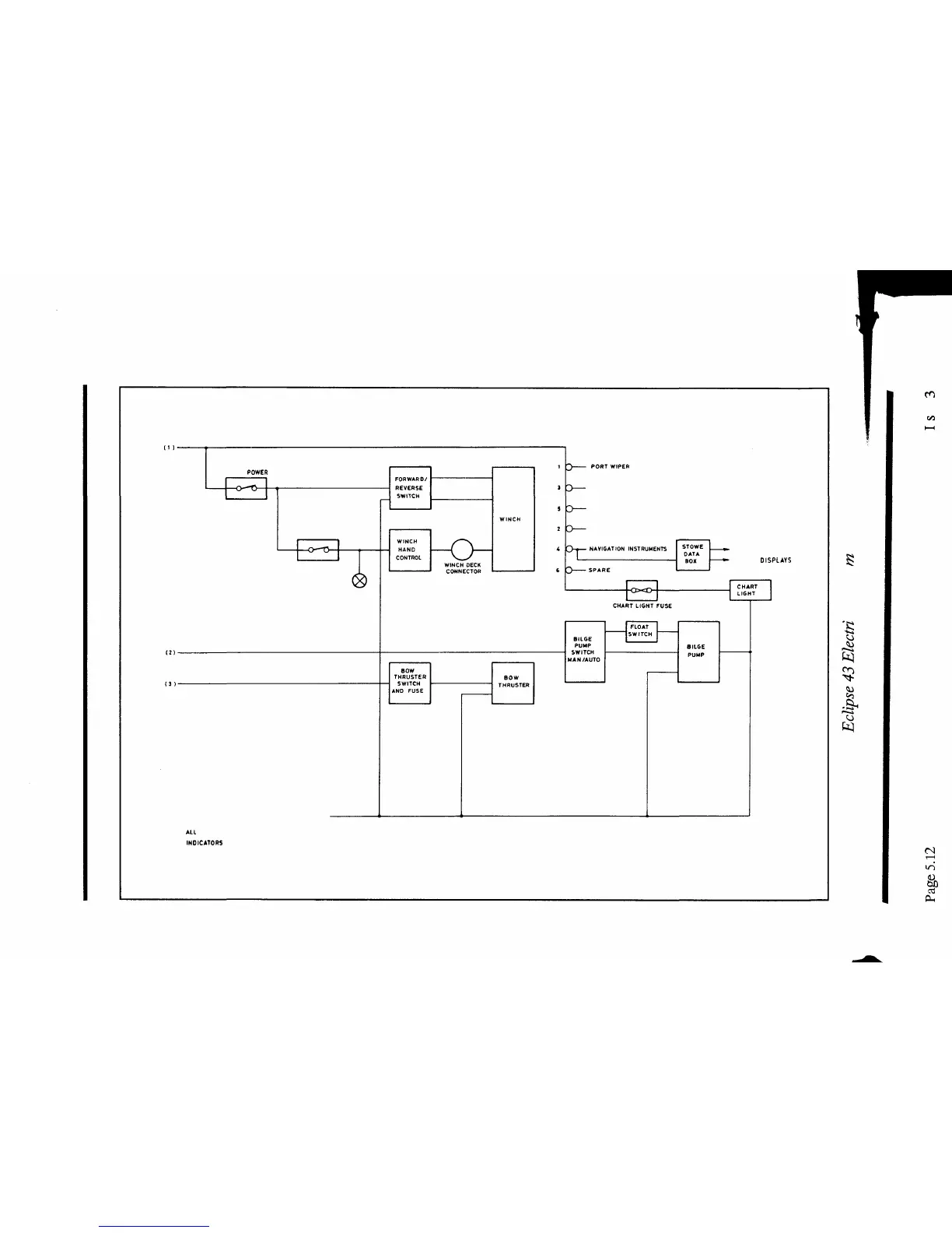
WINCH
POWER
WINCH CONTROL
POWER
ON
ft) —————————————————————————————————————
NOTE:
ALL
NEGATIVES TO EARTH VIA BUSS BARS
INDICATORS
AND C/Bs NOT SHOWN
COMPASS LIGHT
SPARE
STARBOARD WIPER
TO TRANSDUCERS
TO DATA
DISPLAYS
I
1
(N
O
cuo

Table of Contents

Related product manuals