EasyManua.ls Logo

Motorola CDM Series - Page 107

Motorola CDM Series
178 pages
To Next Page IconTo Next Page
To Next Page IconTo Next Page
To Previous Page IconTo Previous Page
To Previous Page IconTo Previous Page
Loading...
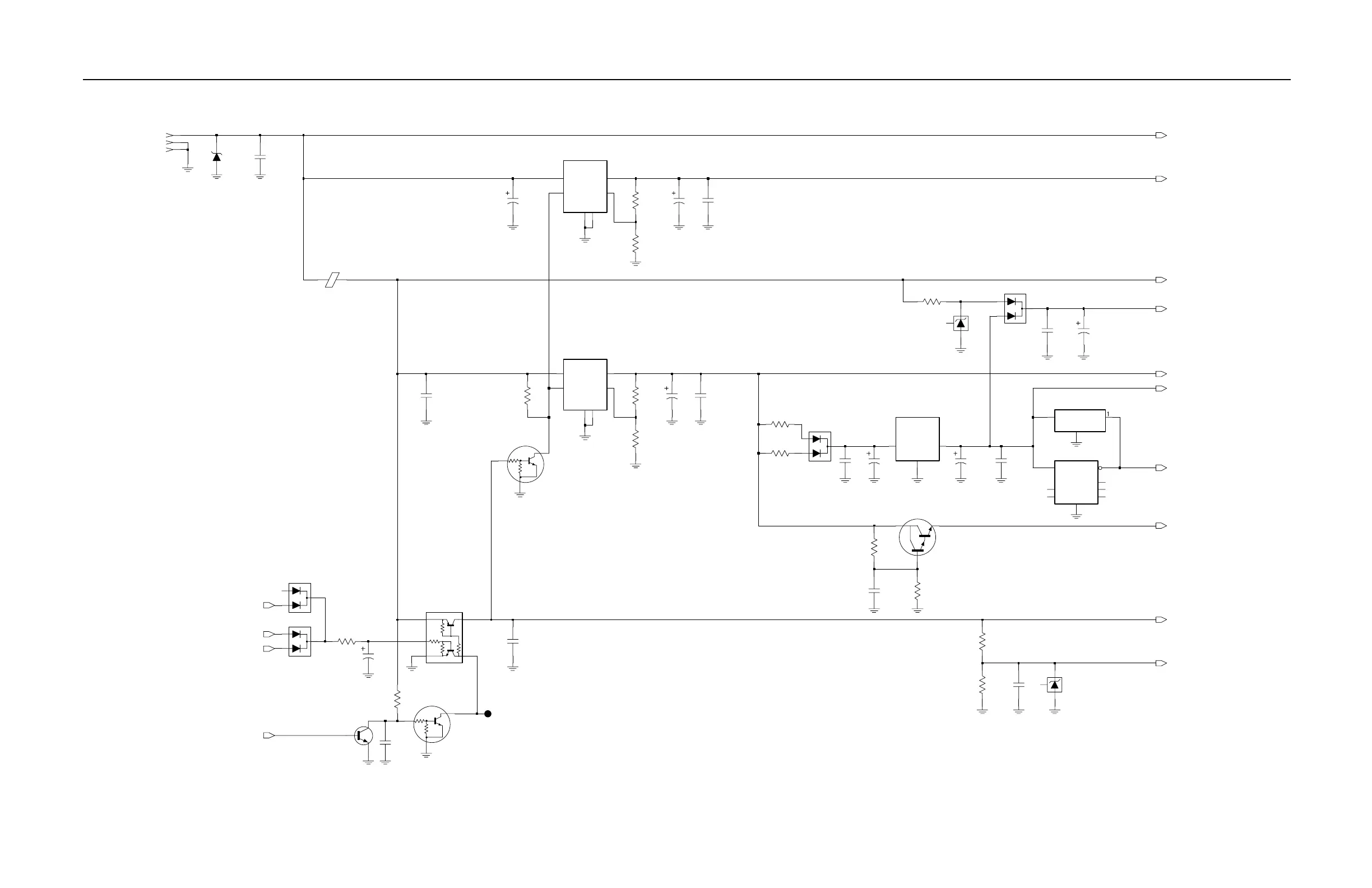
Controller T11 Schematics and Parts Lists Chapter 3: 3-31
6881091C63-A
5.0 Controller T11 Schematics and Parts Lists
10
22uF
C0611
R0651
C0652
33uF
R0612
4.7K
D0661
Q0662
R0671
30K
10K
VIN
4
VOUT
5
R0672
LM2941
U0611
ADJ
1
GND1
3
GND2
6
2
ON_OFF
10K
47K
47K
C0671
0.1uF
R0641
J0601-1
.01uF
C0662
R0662
150K
Q0663
47K
47K
D0621
C0603
R0661
1K
10uF
RESET
RESET
1
VR0621
GND
GND
4
INPUT
2
2
NP
NC1
3
NC2
5
NC3
6
NC4
7
8
NC5
U0652
MC33064
2
GND
1
IN OUT
3
TP0661
C0663
MC78M05
U0651
0.1uF
R0643
0.1uF
1.2K
C0651
C0655
NU
0.1uF
0.1uF
C0645
470pF
VR0601
NU
C0621
4
VIN
5
VOUT
47uF
C0622
U0641
LM2941
1
ADJ
GND1
3
GND2
6
ON_OFF
2
Q0661
R0611
56K
VR0671
NU
Q0681
R0682
68K
R0681
18K
57R01
E0631
470pF
C0601
47uF
C0661
R0642
7.5K
470pF
C0641
C0644
33uF
D0651
0.1uF
J0601-2
C0681
C0612
0.1uF
J0601-3
D0660
R0652
R0621
10
24K
Q0641
MC33464N-45ATR
U0653
NU
10uF
9V3
FLT_A+
IN_5V_RF_REG
RESET
5VD
C0654
DC_POWER_ON
IGNITION_CONTROL
EMERGENCY_CONTROL
BATTERY_VOLTAGE
ON_OFF_CONTROL
EXT_SWB+
INT_SWB+
PASUPVLTG
VSTBY
FL0830679O
Controller T11 Schematic Diagram - Supply Voltage

Table of Contents

Other manuals for Motorola CDM Series

Related product manuals