EasyManua.ls Logo

Motorola CDM Series - Page 161

Motorola CDM Series
178 pages
To Next Page IconTo Next Page
To Next Page IconTo Next Page
To Previous Page IconTo Previous Page
To Previous Page IconTo Previous Page
Loading...
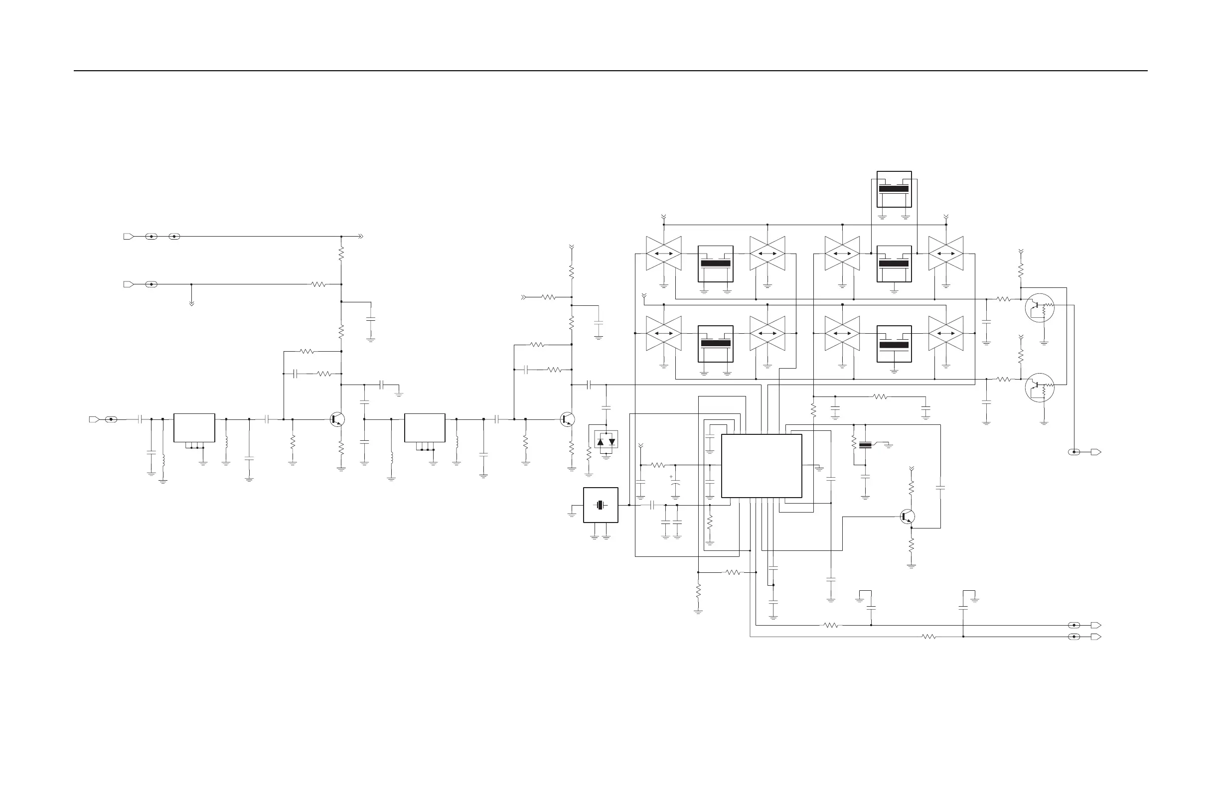
VHF (136-174 MHz) 1-25W PCB 8486172B06, Schematics, and Parts Lists Chapter 4: 4-19
6881091C63-A
GND2
GND1
GND2
IN OUT
GND1
GND2
IN OUT
GND1
47K
47K
47K
47K
9180469V03
3.9VDC
12.5kHz 0VDC
20/25kHz 5VDC
0.75VDC
0.75VDC
3VDC
9180469V06
9180469V04
9180468v04
9180468V06
3VDC
6.8K
R3107
9V3
R3135
1.2K
390
1
GND1
GND2
2
GND3
4
5
GND4
3
IN
6
OUT
R3115
FL3101
12R16
R3117
27K
Q3102
Q3151
680
R3146
620nH
L3111
620
R3108
R3118
6.8K
R3111
12K
C3101
5V_VHF_IF_1
GND2
4
1
IN
2
OUT
NU
2.2pF
FL3111
3
GND1
U3115-1
CNTL
13
1
2
VDD
14
VSS
7
DISCAUDIO_VHF_IF_1
15K
R3132
0.1uF
C3144
120pF
C3143
C3139
C3141
0.1uF
0.1uF
13
1
2
VDD
14
VSS
7
Q3141
U3111-1
CNTL
R3116
330
10
9V3_VHF_IF_2
3
1
2
R3102
C3110
27pF
FL3113
0.1uF
C3142
9.1pF
IFIN_VHF_IF_1
100
R3104
NU
C3113
1
2
GND2
4
GND3
GND4
5
IN
3
OUT
6
NU
DISCAUDIO
12R16
FL3102
GND1
1000pF
R3151
C3100
C3140
0.1uF
10K
11
10
VDD
14
VSS
7
3
14
VDD
7
VSS
U3111-4
CNTL
12
U3115-2
5
CNTL
4
Q3152
C3152
.01uF
.01uF
C3151
R3133
8.2K
4700pF
C3146
27K
R3106
C3112
390
R3141
82pF
10
R3112
1.8K
R3142
R3154
10K
C3122
.039uF
Q3101
6
VCC
330
R3113
20
MIXOUT
4
OSCIN
3
OSCOUT
10
QUADIN
1
RFIN
2
RFIN_DEC
5
RSSIOUT
9
RSSI_FEED
15
18
IFAMPIN
16
IFAMPOUT
19
IFAMP_DEC1
17
IFAMP_DEC2
14
LIMIN
11
LIMOUT
13
LIM_DEC1
12
LIM_DEC2
SA616
U3101
8
AUDIOOUT
7
AUDIO_FEED
GND
51
44.395MHz
12R17
Y3101
2
GND
4
GND1
3
OUT
1
IN
R3130
C3136
30pF
C3135
33pF
12K
R3101
R3147
12K
C3133
10uF
C3115
100
R3105
22pF
620nH
L3100
0.1uF
NU
C3137
.039uF
C3134
455KHz
3
2
1
BWSELECT_VHF_IF_1
BWSELECT
45B02
Y3102
C3103
33pF
C3132
0.1uF
10K
R3152
0.1uF
C3111
U3115-3
6
CNTL
8
9
14
VDD
7
VSS
18pF
C3114
L3112
620nH
9V3_VHF_IF_1
5V
D3101
RSSI_VHF_IF_1
OUT
.039uF
C3123
FL3112
3
4
1
IN
2
R3114
100
R3134
10K
NU
2.4K
R3144
U3111-2
5
CNTL
4
3
14
VDD
7
VSS
3.3K
R3145
C3145
C3147
0.1uF
620nH
L3101
0.1uF
220pF
C3148
NU
10
VDD
14
VSS
7
NU
1pF
C3131
U3115-4
CNTL
12
11
C3121
0.1uF
FL3115
3
4
1
2
15pF
C3102
NU
U3111-3
6
CNTL
89
14
VDD
7
VSS
3
GND
1
IN
2
OUT
RSSI
C3116
FL3114
0.1uF
0.1uF
R3153
C3104
5V
10K
5V
9V3
9V3
9V39V3
9V3
5V
9V3
5V
9V3
VHF (136-174 MHz) 1-25W IF
ZWG0130396-O

Table of Contents

Other manuals for Motorola CDM Series

Related product manuals