EasyManua.ls Logo

Motorola CDM Series - Page 167

Motorola CDM Series
178 pages
To Next Page IconTo Next Page
To Next Page IconTo Next Page
To Previous Page IconTo Previous Page
To Previous Page IconTo Previous Page
Loading...
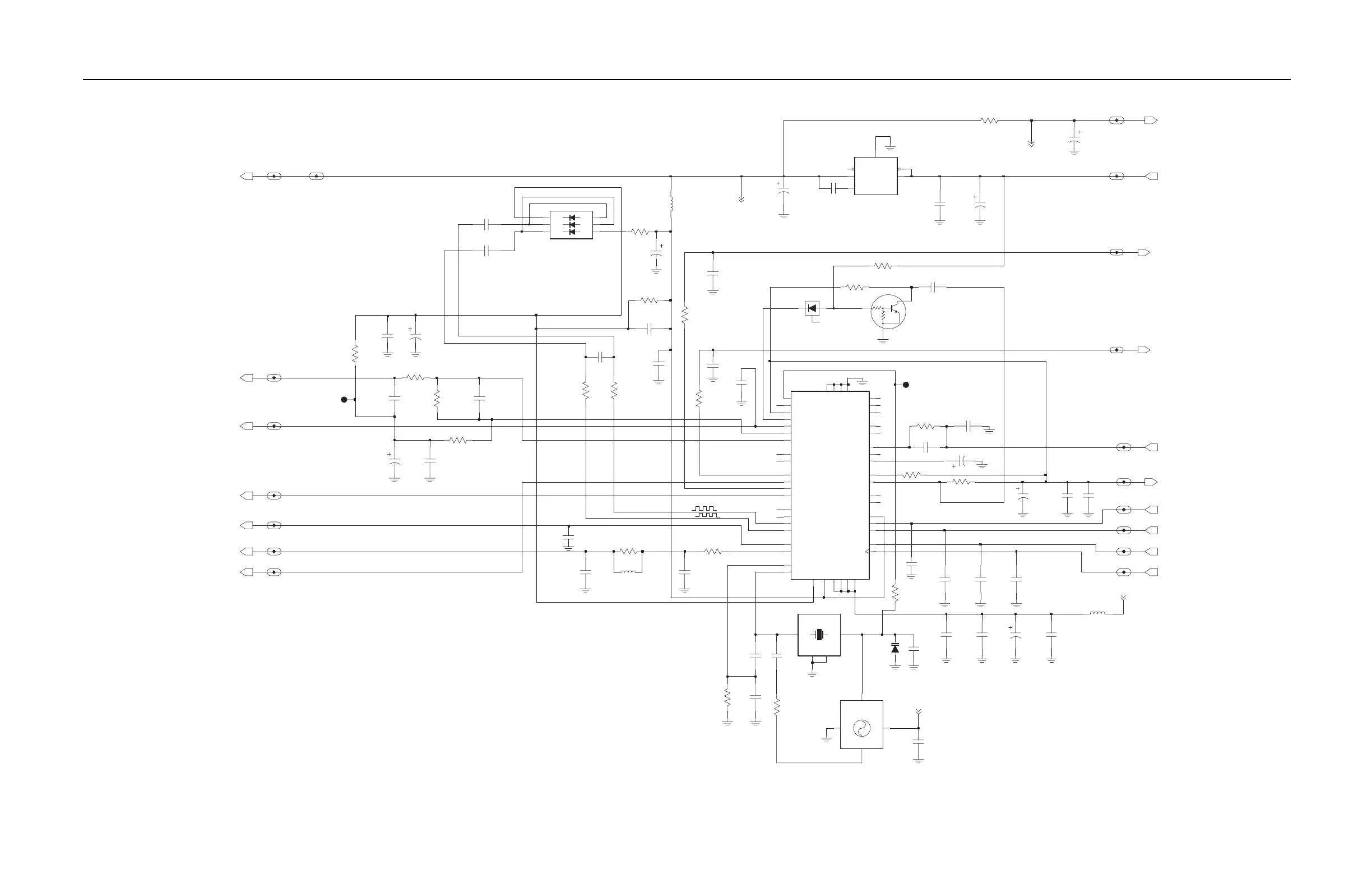
VHF (136-174 MHz) 1-25W PCB 8486172B07, Schematics, and Parts Lists Chapter 4: 4-25
6881091C63-A
47K
47K
0VDC
5VDC
5VDC
(SOURCE)
-2 to +7dBm
13.30VDC
6.83VDC
4.52VDC (R)
+1dBm
0VDC (R)
4.95VDC (R)
2.90VDC
3.42VDC
3.63VDC
2.5VDC
1.1-4.1VDC
0VDC (T)
2.62VDC (T)
4.91VDC (T)
11.28VDC
4.97VDC
2.5-11VDC
5VDC (LOCKED)
0VDC (UNLOCKED)
R3203
A1
5
A2
4
A3
K1
1
K2
2
K3
3
47
D3201
6
47K
NU
TRB
L3232
2.2uH
NU
R3228
C3231
C3225
.01uF
L3201
390nH
0.1uF
C3202
.01uF
100
R3223
C3229
D3221
0.1uF
.047uF
CLK
C3251
C3207
22pF
NU
47K
VCOBIAS_2
R3225
C3226
8.2pF
MODIN_VHF_FN_1
TP3201
R3252
VCOBIAS_1_VHF_FN_1
330K
16_8MHz_VHF_FN_1
PRESC_VHF_FN_1
R3242
0
100
R3241
VSF_VHF_FN_1
DATA
VCOMOD_VHF_FN_1
CSX_VHF_FN_1
100pF
C3227
22pF
NU
CSX
IN_5V_RF_REG_VHF_FN_1
C3240
NU
1
GND
4
GND1
3
OUT
6
IN
16.8MHz
75Z04
Y3261
100K
R3227
0.1uF
C3254
C3208
0.1uF
NU
.01uF
C3232
47K
R3226
PRESC
C3214
2.2uF
C3221
0.1uF
1uF
C3224
C3263
0.1uF
VMULT1
15
14
VMULT2
12
VMULT3
11
VMULT4
VRO
13
25
WARP
23
XTAL1
XTAL2
24
27
SFBASE
26
SFCAP
30
SFIN
28
SFOUT
37
TEST1
38
TEST2
21
VBPASS
47
VCP
31
NC3
44
PD_GND
PD_VDD
5
PREIN
32
33
PRE_GND
34
PRE_VDD
35
PVREF
18
REFSEL
45
IADAPT
16
INDMULT
43
IOUT
LOCK
4
10
MODIN
41
MODOUT
17
NC1
29
NC2
39
BIAS2
42
CCOMP
9
CEX
8
CLK
7
DATA
DGND
6
36
DVDD
19
FREFOUT
46
ADAPTSW
22
AGND
48
AUX1
1
AUX2
2
AUX3
3
AUX4
20
AVDD
40
BIAS1
VCOBIAS_1
63A27
U3201
47
R3201
VSF
C3222
0
R3211
0.1uF
L3231
0.1uF
C3211
TP3202
2.2uH
C3243
220pF
16_8MHz
VDDA
VDDA_VHF_FN_1
VCOBIAS_2_VHF_FN_1
0.1uF
C3209
C3246
220pF
NU
C3206
10uF
5V_VHF_FN_2
150K
R3206
Q3221
R3251
180K
.01uF
C3228
0.1uF
C3235
2.2uF
C3210
VCTRL_VHF_FN_1
R3204
LOCK_VHF_FN_1
47
1uF
C3223
NU
220pF
R3262
NU
C3245
BWSELECT
6.2K
C3215
R3224
47K
C3213
2.2uF
1
GND
5
IN
2
NR
4
OUT
3
SD
2.2uF
VCC
4
VCNTL
1
ADP3300
U3211
6
ERR
Y3263
16.8MHz
GND
2
OUT
3
MODIN
VCTRL
C3255
DATA_VHF_FN_1
220pF
C3242
2.2uF
5V_VHF_FN_1
.01uF
R3222
680
TRB_VHF_FN_1
C3205
C3262
330pF
NU
NU
VCOMOD
C3241
56pF
R3261
47K
2.2uF
C3233
R3221
CLK_VHF_FN_1
C3252
390
1000pF
.01uF
C3234
C3253
4.7uF
NU
IN_5V_RF_REG5V
D3261
C3261
NU
LOCK
C3244
39pF
BWSELECT_VHF_FN_1
220pF
C3203
4,7k
.01uF
NC
5V
5V
R3263
NC
NC
NC
NC
NC
NC
NC
NC
NC
NC
VDDA
VDDA
NC
NC
NC
.022uF
C3212
R3202
10MEG
NU
10pF
C3247
In case Y3261 is used instead of Y3263,
replacement of the following parts requires
new temperature compensation of the frequency:
Y3261, U3201, R3261, R3262, C3262, D3261
ZWG0130564-O
VHF (136-174 MHz) 1-25W FRACN Synthesizer

Table of Contents

Other manuals for Motorola CDM Series

Related product manuals