EasyManua.ls Logo

Motorola PMPN4288 - Other Motorola Solutions Battery

Motorola PMPN4288
60 pages
To Next Page IconTo Next Page
To Next Page IconTo Next Page
To Previous Page IconTo Previous Page
To Previous Page IconTo Previous Page
Loading...
45
English
Other Motorola Solutions Battery
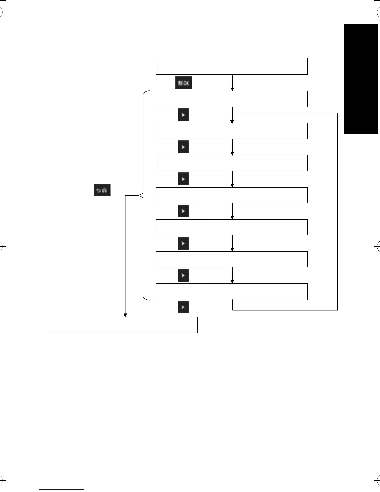
Figure 17: Other Motorola Solutions Battery Menu
Right Arrow
Right Arrow
Right Arrow
Right Arrow
Right Arrow
Right Arrow
Back
Okay
Right Arrow
Press OK to ent r
ANAL Y Z ER MODE
M O T O R O L A S O L U T N S
BATTERY
BATTERY CAPAC I TY
Rated yyyyymAh
BATTERY SER I AL #
yyyyyyyyyyyy
BATTERY K I T #
yyyyyyyyyyyy
BATTERY TEMP
yyyF zzC
BATTERY VOL TAGE
y.yV
CHARGER SOF TWARE
VER z z . z z cyyyy
Press OK to ex i t
ANAL Y Z ER MODE
MN003555A01.book Page 45 Wednesday, February 14, 2018 2:40 PM

Related product manuals