EasyManua.ls Logo

MSI 785G-E65 Series - Page 68

MSI 785G-E65 Series
110 pages
Print Icon
To Next Page IconTo Next Page
To Next Page IconTo Next Page
To Previous Page IconTo Previous Page
To Previous Page IconTo Previous Page
Loading...
3-30
BIOS Setup
MS-7576
BIOS Setup
MS-7576
Important
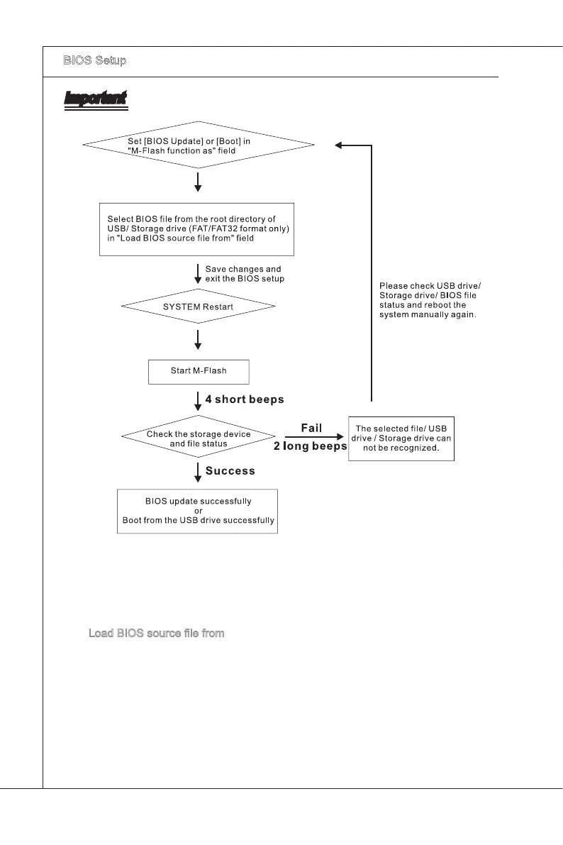
Please refer to the block dagram below about the M-Flash functon.
Due to the specal desgn of some graphcs cards wll cause dark screen durng M-
󰘱ash operaton, and you may refer the beeps from the system to con󰘰rm the current
M-󰘱ash process.
Load BIOS source 󰘰le from
When the M-Flash functon as sets to [USB Drve] or [BIOS Update], ths tem s
selectable. Usng ths tem to select partcular BIOS 󰘰le from the USB/ Storage
(FAT/32 format only) drve.