EasyManua.ls Logo

MSI G41TM-S01 Series

MSI G41TM-S01 Series
92 pages
To Next Page IconTo Next Page
To Next Page IconTo Next Page
To Previous Page IconTo Previous Page
To Previous Page IconTo Previous Page
Loading...
3-26
BIOS Setup
MS-7602
BIOS Setup
MS-7602
Important
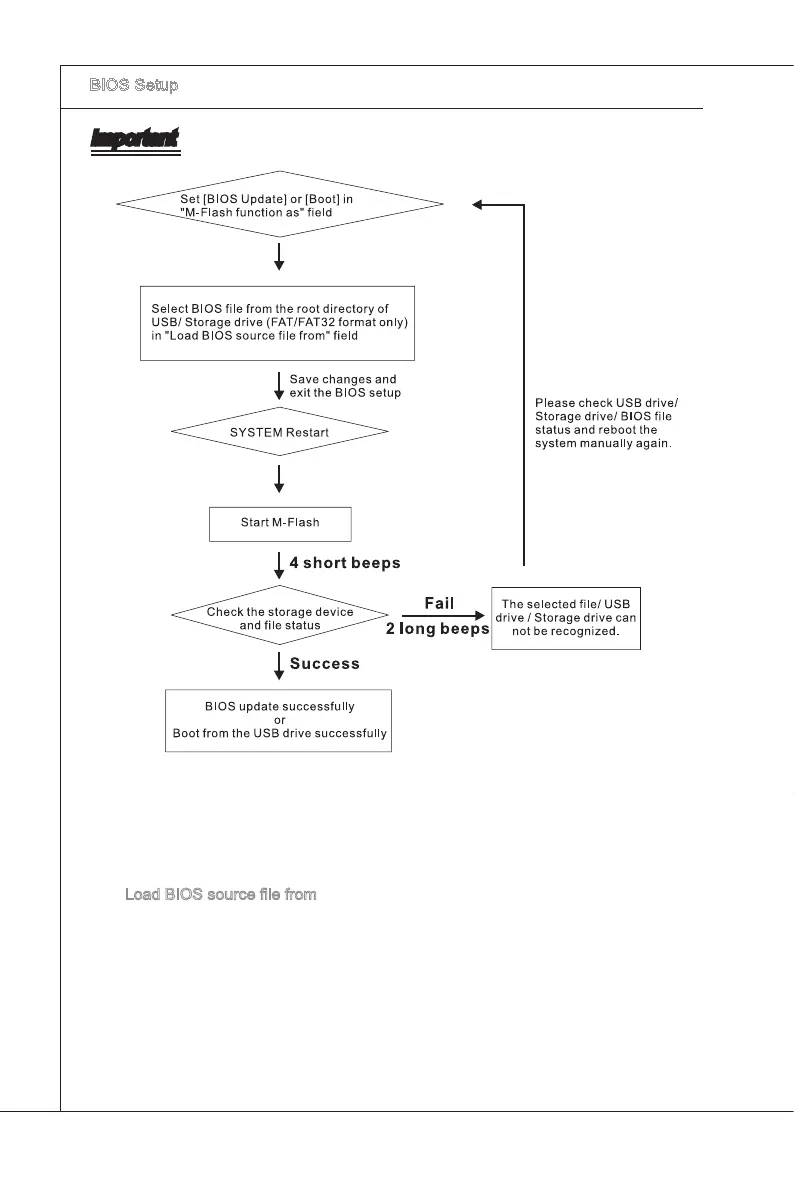
Please refer to the block dagram below about the M-Flash functon.
Due to the specal desgn of some graphcs cards wll cause dark screen durng M-
󰘱ash operaton, and you may refer the beeps from the system to con󰘰rm the current
M-󰘱ash process.
Load BIOS source 󰘰le from
When the M-Flash functon as sets to [USB Drve] or [BIOS Update], ths tem s se
-
lectable. Usng ths tem to select partcular BIOS 󰘰le from the USB/ Storage (FAT/32
format only) drve.

Related product manuals