EasyManua.ls Logo

NAD 2155 - Page 3

NAD 2155
12 pages
Print Icon
To Next Page IconTo Next Page
To Next Page IconTo Next Page
To Previous Page IconTo Previous Page
To Previous Page IconTo Previous Page
Loading...
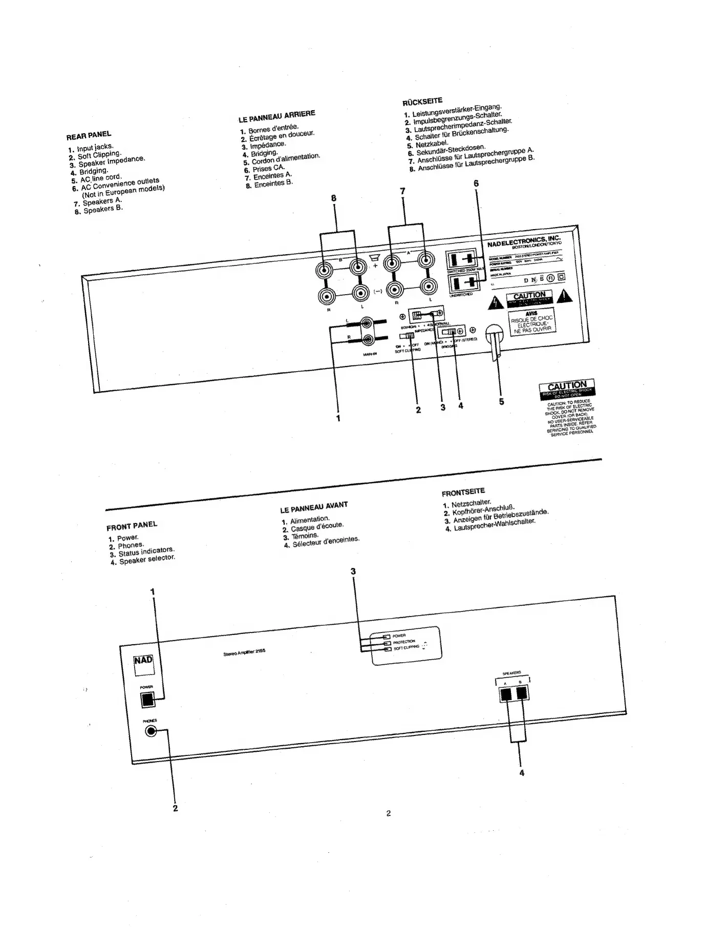
REAR
PANEL
Le
PANNEAU
ARRIERE
RUCKSEITE
1.
input
jacks.
4.
Bornes
dentrée.
1.
Leistungsverstarker-EIngatS:
2.
Soft
Chipping.
2,
Ecrétage
on
douceur.
2.
Impulsbegrenzungs-Schal
4.
Speaker
tmpedance.
4.
impedance.
3.
roe
eprecherimpedanz-SChaer
4.
Bridging.
4.
Bridging.
4.
Schalter
fir
Briickenschaltung.
5.
AC,line
core.
5.
Cordon
dalimentation.
5.
Netzkabel.
6.
AC
Convenience
outlets
6.
PriseS
CA.
6.
Sekunda’
.Steckdosen.
(Not
in
European
models)
7.
Enceintes
A.
7.
Ansoniisse
fir
Lautsprechergruppe
A.
g.
Enceintes
B.
g.
Anschilisse
far
LautsprechergrupPe
B.
7,
Speakers
A.
g.
Speakers
B.
7
6
NADELECT
RONICS,
Inc.
SOSTON/LONDONITORYO
COR
MER.
TaESTEREO
POWER
ALORS,
aan
oT
naa
me
Cr
Wad
mise
OF
ELECT
00.
NOT
FRONT
PANEL
LE
PANNEAU
AVANT
FRONTSEITE
4.
Power.
1.
Alimentation.
1.
Netzschalter.
2.
Phones.
2.
Casque
d'écoute.
2.
Kopthorer-Anschius.
3.
Status
indicators.
3.
Temoins.
3,
Anzeigen
fir
Betriepszustande.
4.
Speaker
selector.
4,
Sétecteur
denceintes.
A.
tL
autsprecher
Wahischalter

Other manuals for NAD 2155

Related product manuals