EasyManua.ls Logo

NAD CI 940 - Page 7

NAD CI 940
36 pages
Print Icon
To Next Page IconTo Next Page
To Next Page IconTo Next Page
To Previous Page IconTo Previous Page
To Previous Page IconTo Previous Page
Loading...
7
Input L
Input R
Output L
Output R
Cascade
Cascade
TRIGGER IN
12V
Relay
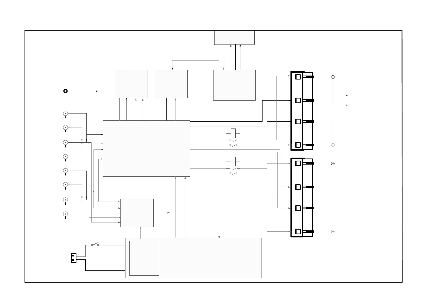
Power Supply Board(SMPS)
AC PLUG IN
5V/1A Standy circuit
meet 0.5W requirement
MCU
To MCU
LEDs Control circuit
Input L
Input R
Output L
Output R
Cascade
Cascade
Zone 1 IN
Zone 1 OUT
Zone 2 OUT
Zone 2 IN
FOUR CHANNELS SEPERATED POWER AMPLIFIERS
Audio sense circuit
Protection circuit
Zone 1 L
Zone 1 LR
Zone 2 R
Zone 2 L
Fan Contril Circuit
Heatsink 1
Heatsink 2
+
-
+
-
ZONE 2
ZONE 2
RIGHT
LEFT
BRIDGE
+
-
+
-
ZONE 1
ZONE 1
RIGHT
LEFT
BRIDGE
+45V/4A
-45V/4A
5VS
Relay
To MCU
NAD CI940 BLOCK DIAGRAM
VERSION: V1.0
Drafted by: BEN
Data: 2014-2-25
BLOCK DIAGRAM
S2
STB FROM MCU

Other manuals for NAD CI 940

Related product manuals