EasyManua.ls Logo

NEC EXPRESS5800 R320A-E4 - Page 19

NEC EXPRESS5800 R320A-E4
22 pages
Print Icon
To Next Page IconTo Next Page
To Next Page IconTo Next Page
To Previous Page IconTo Previous Page
To Previous Page IconTo Previous Page
Loading...
Express5800/R320a-E4, R320b-M4(Windows2008 R2 model)
19
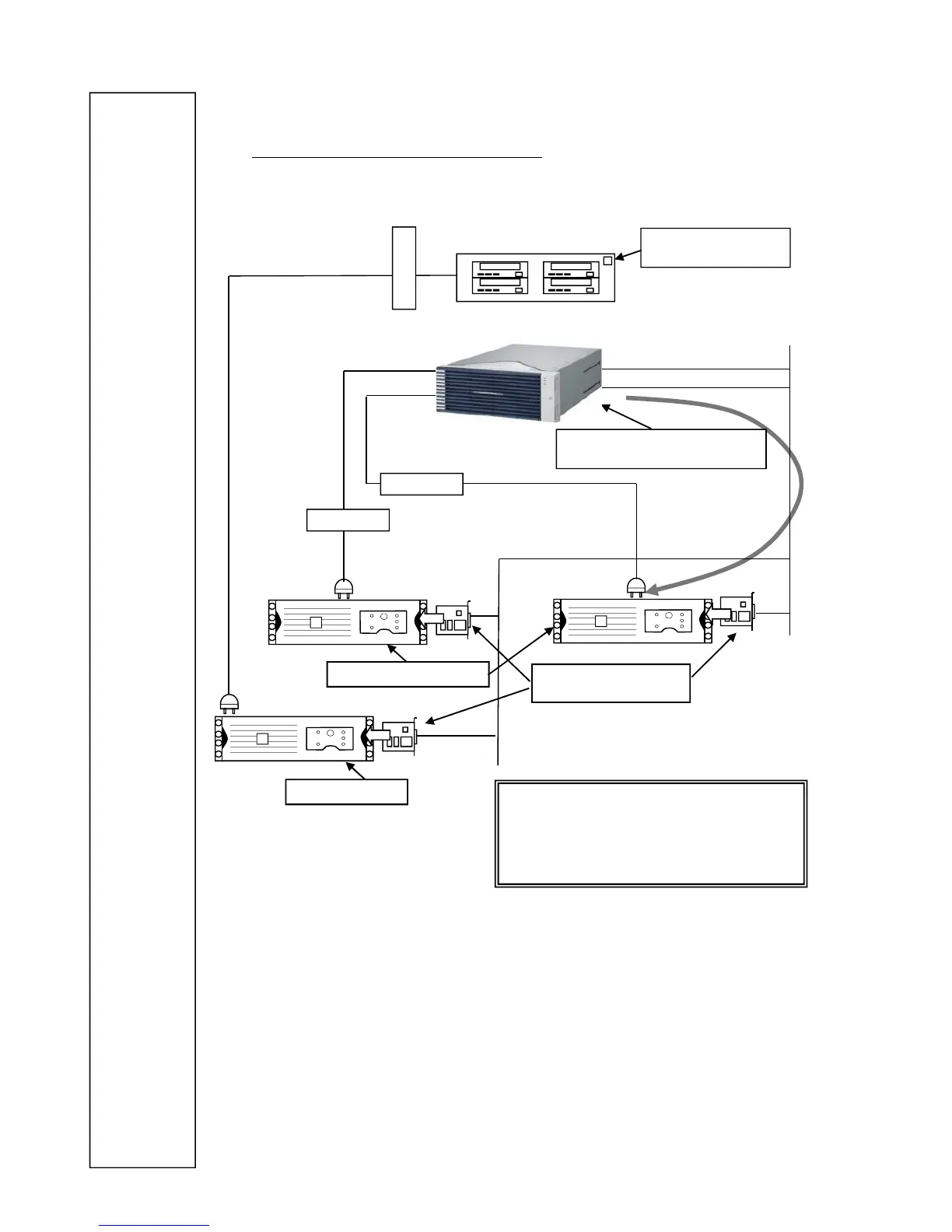
Example configuration (UPS Redundant ):
APC UPS (1500VA)
Network management Card
LAN
Control
Device Expansion Unit
[N8141-41F]
450VA/400W
700VA/695W
700VA/695W
APC UPS (750VA)
NEC Express5800/R320a-E4,
R320b-M4 [N8800-155F/154F]
Note)
The UPS can not be managed via serial
port and USB port with Power Chute Plus
software.

Related product manuals