EasyManua.ls Logo

NEC MultiSync ME431 - Page 274

NEC MultiSync ME431
328 pages
Print Icon
To Next Page IconTo Next Page
To Next Page IconTo Next Page
To Previous Page IconTo Previous Page
To Previous Page IconTo Previous Page
Loading...

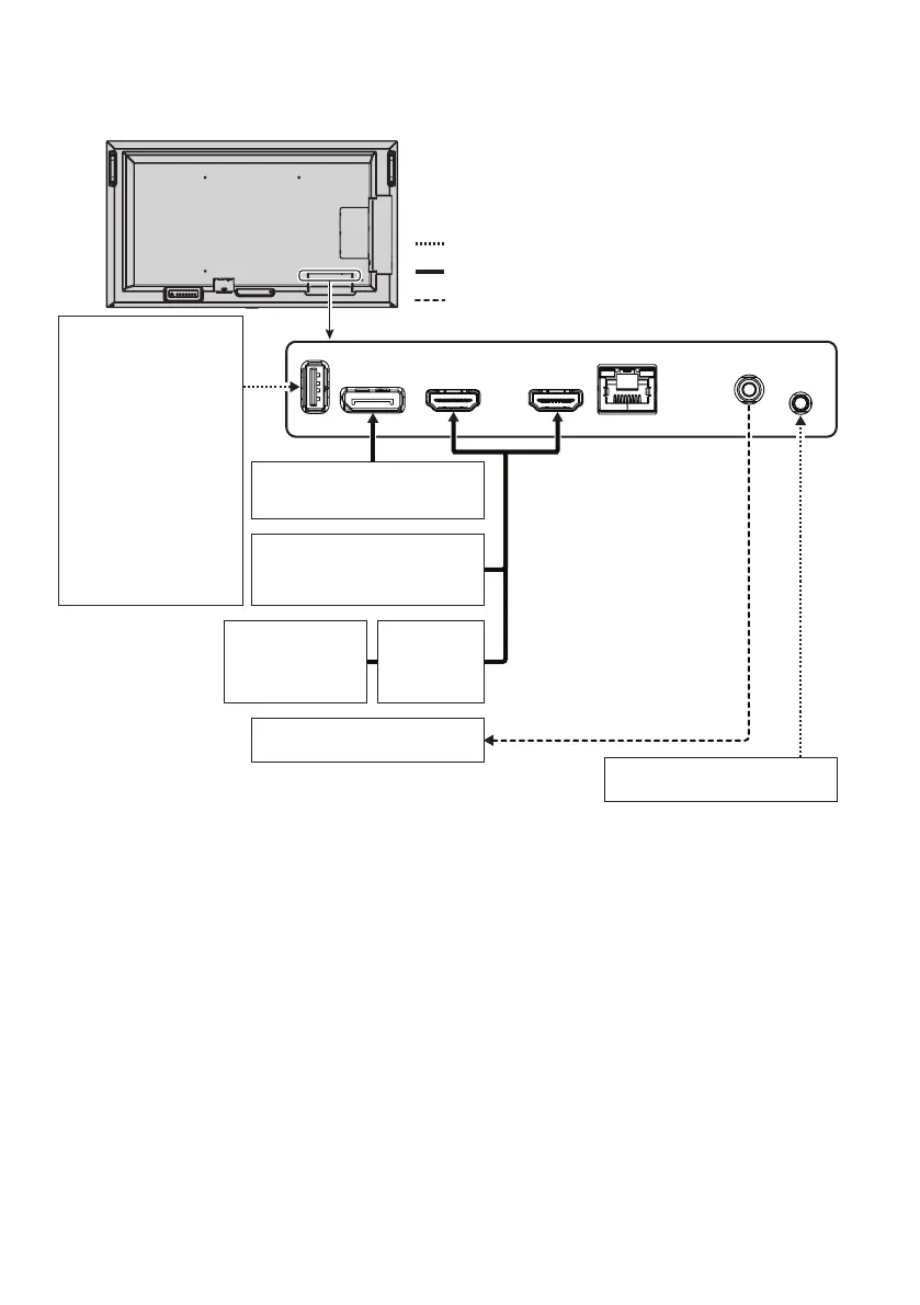
2. 外部機器を接続する
  
USB
DisplayPort IN
HDMI IN
HDMI IN (ARC)
LAN IN
AUDIO OUT
REMOTE
󱗑
󱗑
󱗑
 









 











Other manuals for NEC MultiSync ME431

Related product manuals