EasyManua.ls Logo

NEC PASOLINK+ - Page 20

NEC PASOLINK+
34 pages
Print Icon
To Next Page IconTo Next Page
To Next Page IconTo Next Page
To Previous Page IconTo Previous Page
To Previous Page IconTo Previous Page
Loading...
MTD-PL-028/141005 PASOLINK
+
155 MB 1+0/1+1 SYSTEM
- 15 -
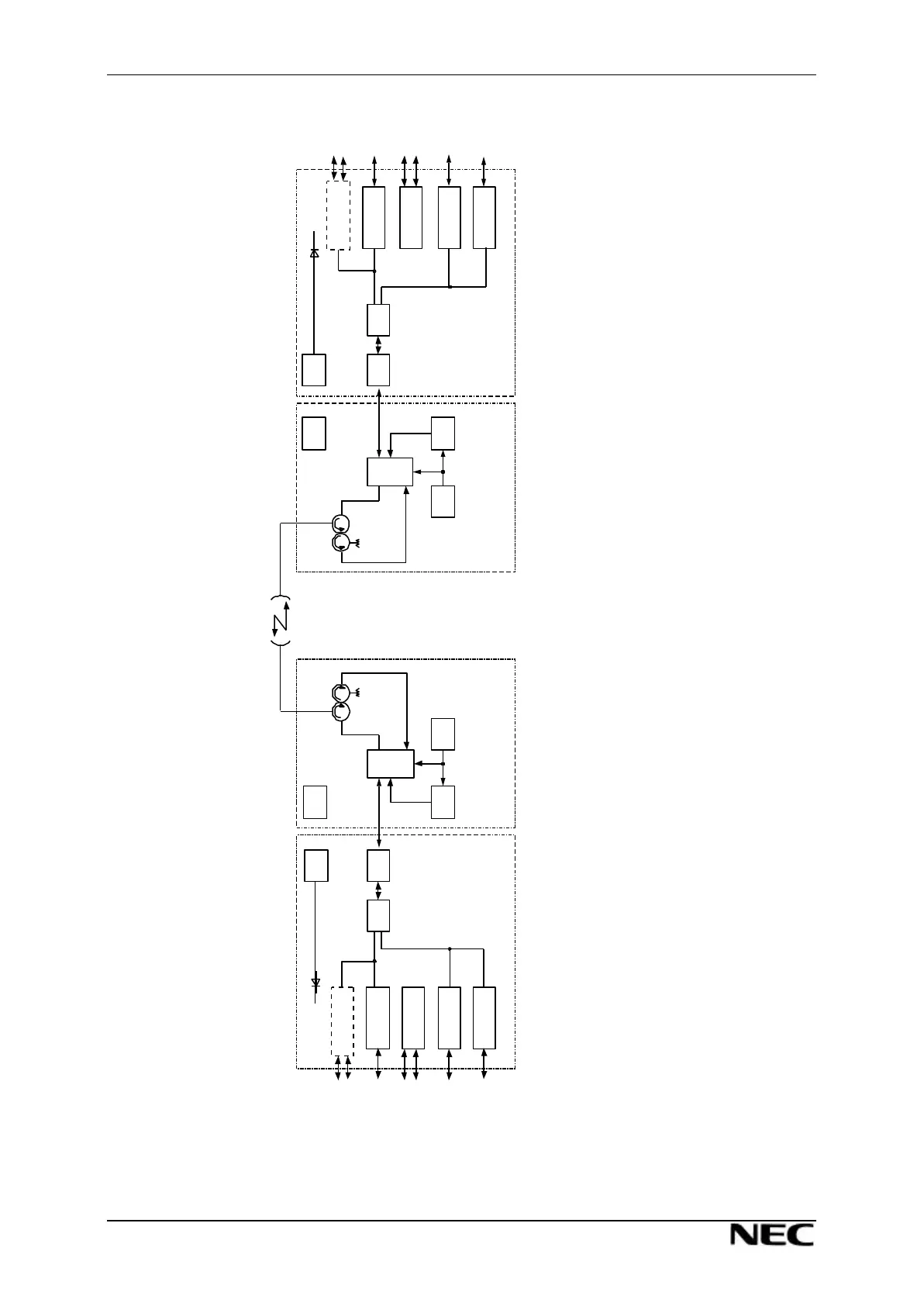
Figure 4-1. PASOLINK
+
- 1 + 0 System Block Diagram
ANT
ODU
IDU
ANT
150M INTFC : Electrical STM-1 Interface
ANT : Antenna
CTRL : Control
DC-DC CONV : DC-DC Converter
IDU : MDP-150MB5T-2-
LO : Local Oscillator
MODEM : Modulator-Demodulator
OPT INTFC : Optical STM-1 Interface
ODU : TRP-( )G150MB5-2-
OW : Orderwire
RF CKT : Radio Frequency Circuit
STM-1 : Synchronous Transport Module-1
WS INTFC : Wayside Interface (optional)
LAN CARD10Base-T
*1
LAN CARD 10Base-T
*1
*1
*1
*1 WS INTFC or LAN CARD is used exclusively.
DC-DC
CONV
RF
CKT
CTRL LO
ODU
150M INTFC/
OPT INTFC
STM-1
IN/OUT
CTRL
PNMS
LCT
WS INTFC
WS IN/
OUT
MODEM
DC-DC
CONV
ODU
INTFC
IDU
*1
*2
*2
DC-DC
CONV
RF
CKT
CTRLLO
150M INTFC/
OPT INTFC
STM-1
IN/OUT
CTRL
PNMS
LCT
WS INTFC
WS IN/
OUT
MODEM
DC-DC
CONV
ODU
INTFC
*1
*2
*2
*2 150M INTFC/OPT INTFC or 10/100Base-T(X) INTFC is used exclusively.
10/100Base-T(X)
10/100Base-T(X)
2 x
10/100Base-T(X)
2 x
10/100Base-T(X)

Related product manuals