EasyManua.ls Logo

Neptronic EVCBM14NIT2S - Page 6

Neptronic EVCBM14NIT2S
20 pages
Print Icon
To Next Page IconTo Next Page
To Next Page IconTo Next Page
To Previous Page IconTo Previous Page
To Previous Page IconTo Previous Page
Loading...
Networkable Dual Duct VAV Controller
Specification and Installation Instructions
www.neptronic.com EVCBM – Dual Duct Page | 6
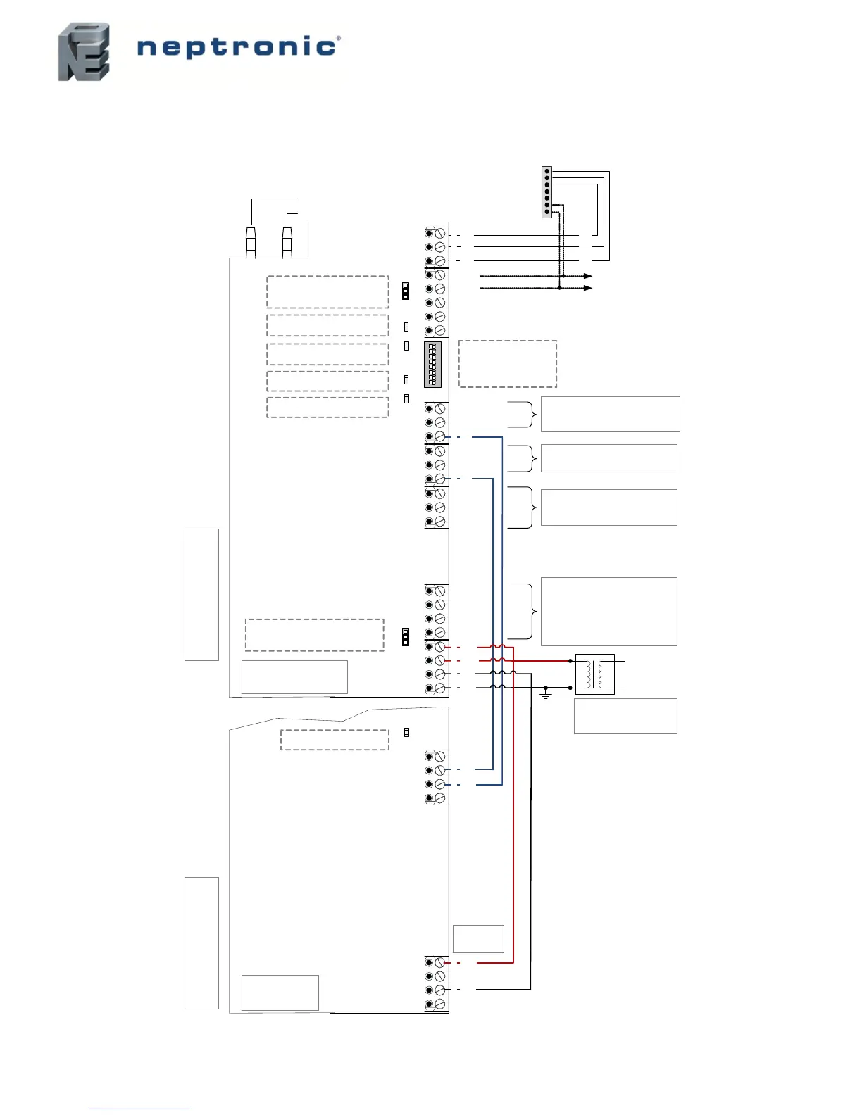
Wiring
We strongly recommend that all Neptronic products be wired to a separate grounded transformer and that transformer shall service only
Neptronic products. This precaution will prevent interference with, and/or possible damage to incompatible equipment.
DS1 DIP Switch
The 8 DIP switches
represent a binary logic to
calculate the MAC address.
Default = all OFF
TB1 TB3TB2 TB4 TB5 TB6
Power
Status
ON
1 2 3 4 5 6 7 8
DS1
TB7
INT EXT
JP1
Optional: connect
to enable service port
3 2
AI2
COM
1 analog input – (AI2 config.)
External temp, normally cool/heat, setpoint
air flow, CO
2
, air supply temp
3 2
AO2
COM
1 analog output (AO2 config.)
Cool ramp 1 or 2, heat ramp 1 or 2, CO
2
3 2 1
DI2
DI1
COM
2 digital inputs (config.)
DI2: Override, normally cool/heat
DI1: OCC open/close, NSB open/close
3 2 1
COM
24Vac input
(TO2/TO1)
TO1
4
TO2
2 TRIAC outputs (config.)
Cool 1 or 2, heat 1 or 2, CO
2
On/Off (config close/open percent)
Floating (config float time)
Pulse (heat only)
Direct or reverse
3 2
1
Data
COM
Pwr
3 2 1
COM
A+ (in)
B- (in)
5 4
A+ (out)
B- (out)
To other
BACnet
devices
High Total Pressure
Low Static Pressure
TXD
RXD
JP3 EOL
JP1 (TO1 / TO2 input voltage)
INT = 24Vac supplied internally by TB1
EXT = Apply 24Vac to pin 1 of TB2
TB1 TB4 TB5
Power
2
COM
2
COM
3 1
24Vac
COM
Power Input
24Vac
Power On = 24Vac applied to
TB1
EVCBM14NIT2S
(Master)
EVCS14N
(Slave)
3
AO2
1
AI1
1
AO1
1
AI1
XFO
Line
Voltage
L
N
24Vac
3
24Vac
1
COM
4
24Vac
2
COM
4
24Vac
2
COM
MASTER
SLAVE
TB1
Data
COM
Pwr
Important:
Use the same transformer for
both the Master and Slave.
JP3 (End of line)
None = No end of line
120 Ohms = Last node on network
TXD Flash
transmitting data via network
RXD Flash
receiving data via network
Power On
24Vac applied to TB1
Status Flash
communicating via thermostat
TRL24 and TDU
1
2
3
4
5
6
7

Related product manuals