EasyManua.ls Logo

NEW WIDETECH PAC-10000DB - System Diagrams; Refrigerator System Diagram; Schematic Wiring Diagram

NEW WIDETECH PAC-10000DB
12 pages
Print Icon
To Next Page IconTo Next Page
To Next Page IconTo Next Page
To Previous Page IconTo Previous Page
To Previous Page IconTo Previous Page
Loading...
EVAPORATOR
INDOOR
RADIATOR DRUM
INDOOR MOTOR
INDOOR
RADIATOR FAN
OUTDOOR
RADIATOR DRUM
OUTDOOR
MOTOR
OUTDOOR
RADIATOR FAN
STRIKE WATER MOTOR
WATER PADDIE
AIR FILTER
CONDENSOR
CAPILLARY
LIQUID
ACCUMULATOR
COMPRESSOR
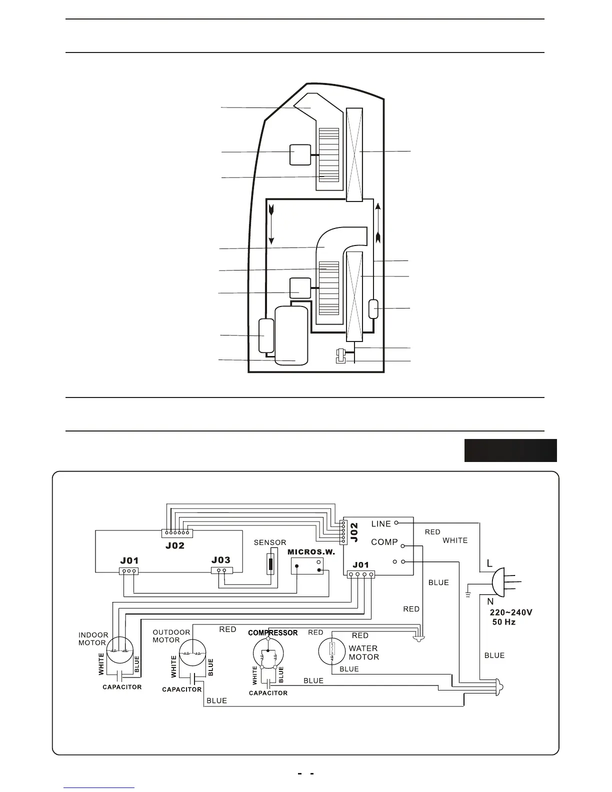
SCHEMATIC WIRING DIAGRAM
REFRIGERATOR SYSTEM DIAGRAM
PAC-10000DB
7
T01(NATURE)

Related product manuals