EasyManua.ls Logo

Noam NUTV5-S - Appendix 1 - Wiring Diagram; HS4 Wire Color Scheme

Default Icon
19 pages
Print Icon
To Next Page IconTo Next Page
To Next Page IconTo Next Page
To Previous Page IconTo Previous Page
To Previous Page IconTo Previous Page
Loading...
17
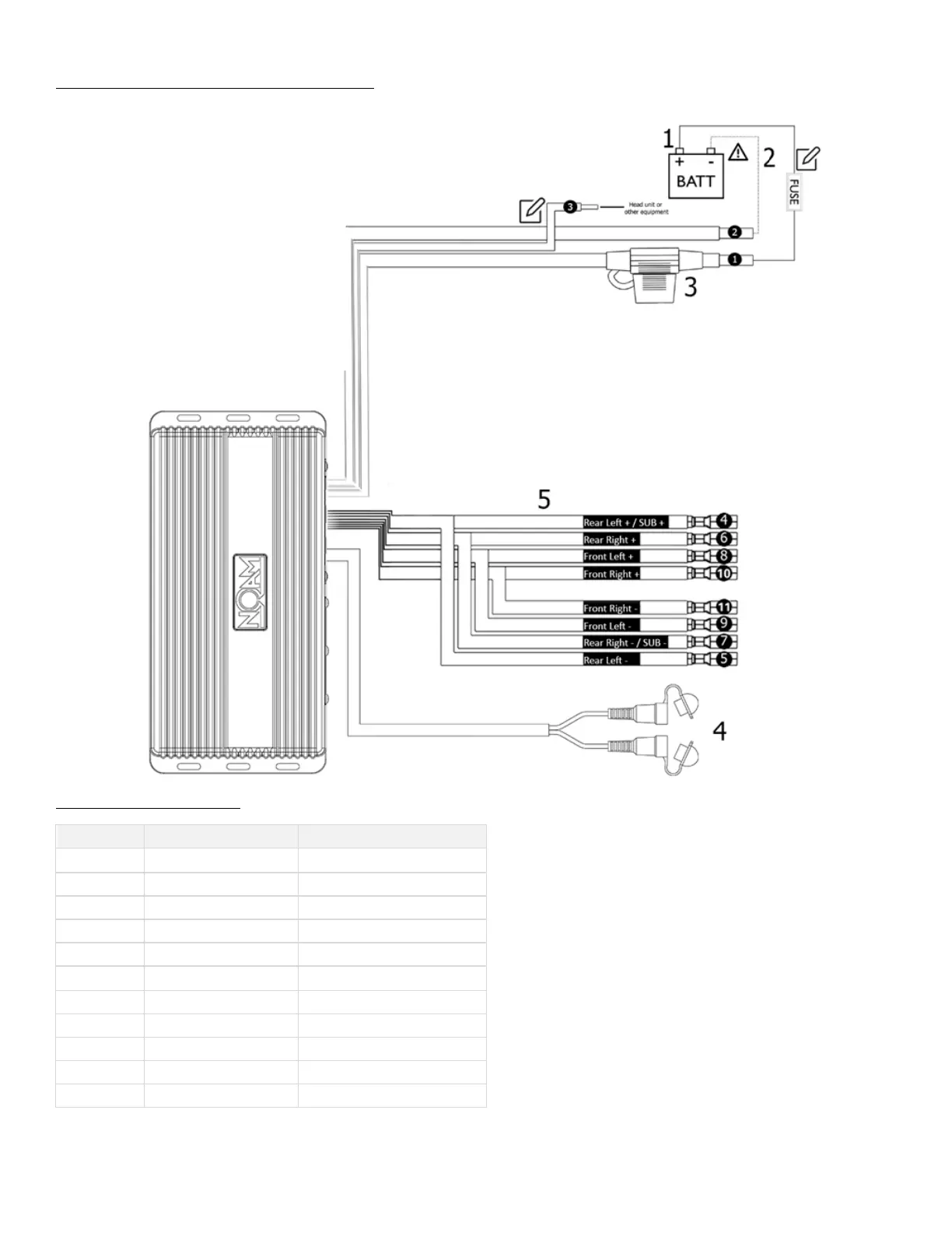
Appendix 1 Wiring diagram
+
HS4 wire colors scheme
Wire #
Function
1
+12V
2
Ground
3
Remote
4
Rear left/ Sub (+)
5
Rear left (-)
6
Rear Right (+)
7
Rear Right (-) / Sub (-)
8
Front Left (+)
9
Front Left (-)
10
Front Right (+)
11
Front Right (-)

Other manuals for Noam NUTV5-S

Related product manuals