EasyManua.ls Logo

Nokia NHL-10 - Display Fault

Nokia NHL-10
50 pages
To Next Page IconTo Next Page
To Next Page IconTo Next Page
To Previous Page IconTo Previous Page
To Previous Page IconTo Previous Page
Loading...
NHL-10
CCS Technical Documentation Baseband Troubleshooting
24 COMPANY CONFIDENTIAL ISSUE 2 01/2004
Copyright © 2003 Nokia. All Rights Reserved.
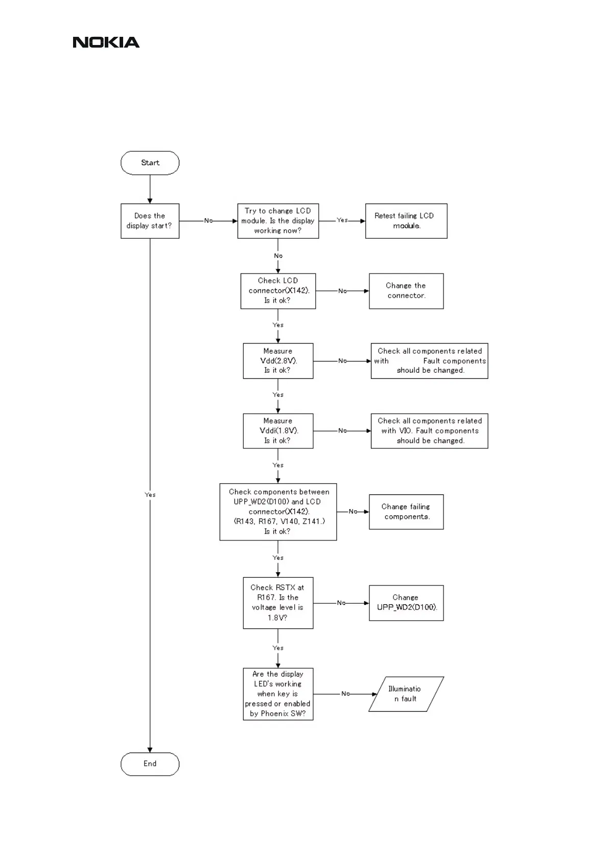
Display Fault
Figure 17: Display troubleshooting
VFLASH1.

Other manuals for Nokia NHL-10

Related product manuals