EasyManua.ls Logo

Nokia NHL-10 - Dead or Jammed Phone; BB Selftest Tools

Nokia NHL-10
50 pages
To Next Page IconTo Next Page
To Next Page IconTo Next Page
To Previous Page IconTo Previous Page
To Previous Page IconTo Previous Page
Loading...
NHL-10
CCS Technical Documentation Baseband Troubleshooting
6 COMPANY CONFIDENTIAL ISSUE 2 01/2004
Copyright © 2003 Nokia. All Rights Reserved.
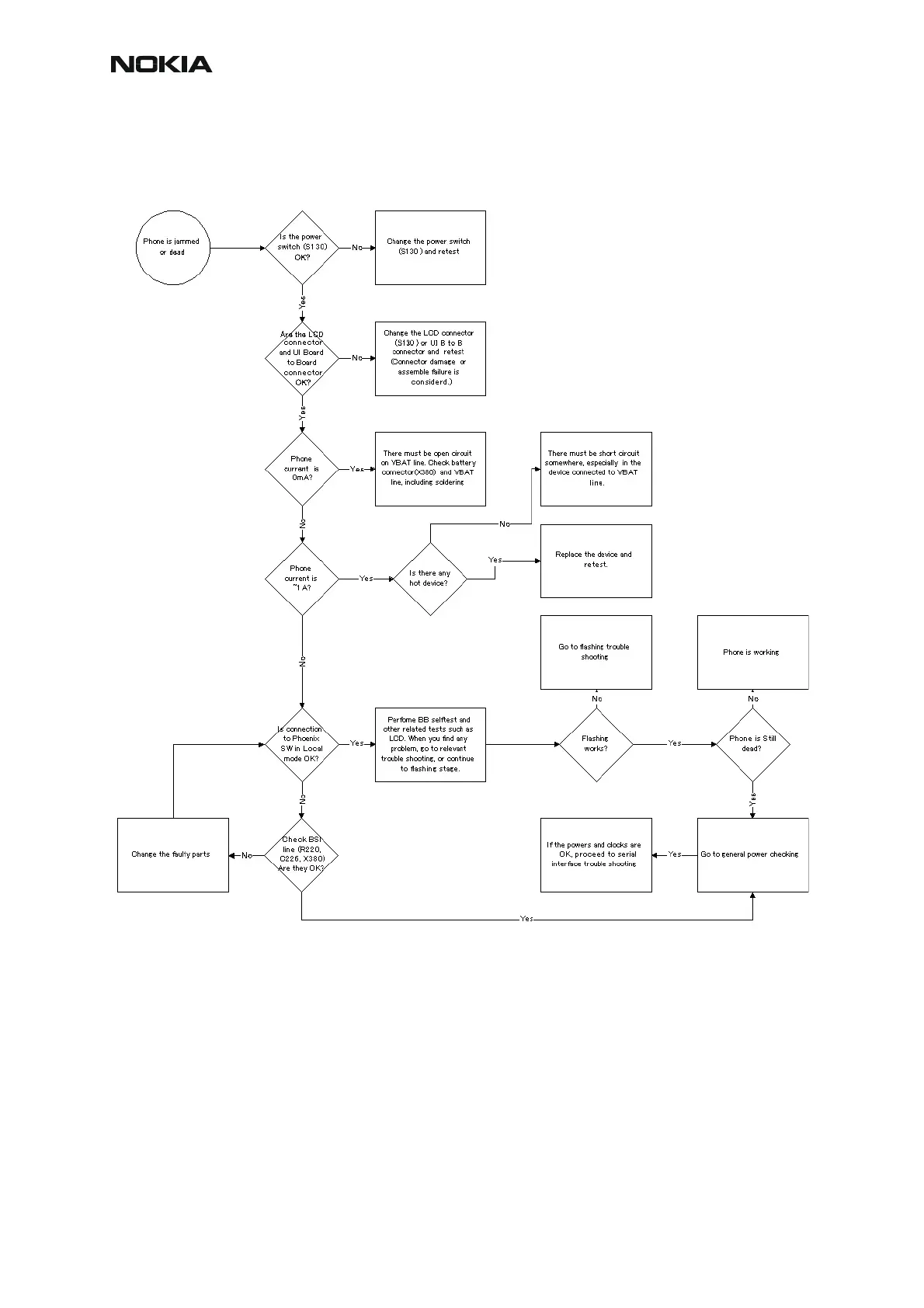
Dead or jammed phone
Figure 2: Phone is jammed or dead
BB Selftest tools
“Selftest failed. Contact service.” on display
This fault means that the software is able to run and thus the watchdog of UEM can be served.
Selftest functions are executed when the phone is powered on, and if one or more selftest func-
tions fail, the message “Selftest failed. Contact service.” is shown on the display.
MCU selftest cases can be split into two categories: The ones that are executed during power
up and the ones that are executed only with a PC connected. These tests and the items includ-
ed are as follows:

Other manuals for Nokia NHL-10

Related product manuals