EasyManua.ls Logo

Nokia NHL-10 - Illumination Fault (Display;Keyboard Backlight)

Nokia NHL-10
50 pages
To Next Page IconTo Next Page
To Next Page IconTo Next Page
To Previous Page IconTo Previous Page
To Previous Page IconTo Previous Page
Loading...
NHL-10
Baseband Troubleshooting CCS Technical Documentation
ISSUE 2 01/2004 COMPANY CONFIDENTIAL 25
Copyright © 2003 Nokia. All Rights Reserved.
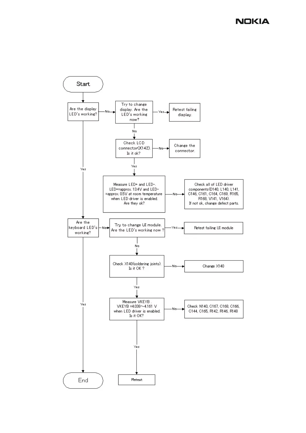
Illumination Fault (Display/Keyboard backlight)
Figure 18: Illumination troubleshooting

Other manuals for Nokia NHL-10

Related product manuals