EasyManua.ls Logo

Nokia RH-99 - Troubleshooting Diagram for GSM 1800 Receiver

Nokia RH-99
132 pages
Print Icon
To Next Page IconTo Next Page
To Next Page IconTo Next Page
To Previous Page IconTo Previous Page
To Previous Page IconTo Previous Page
Loading...
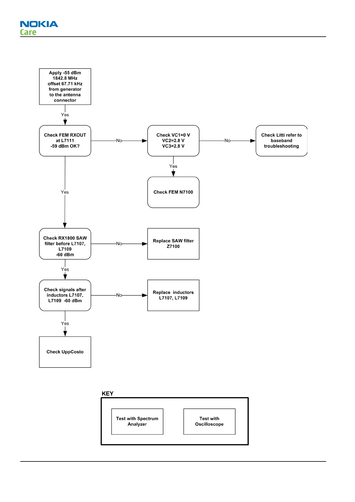
Troubleshooting diagram for GSM 1800 receiver
Figure 37 GSM 1800 Receiver troubleshooting
RH-99; RH-100; RH-105; RH-106
RF troubleshooting
Page 5 –12 COMPANY CONFIDENTIAL Issue 2
Copyright © 2007 Nokia. All rights reserved.

Table of Contents

Related product manuals