EasyManua.ls Logo

Norcold 2118IM - TMC Red Light Flashing Troubleshooting

Norcold 2118IM
102 pages
Print Icon
To Next Page IconTo Next Page
To Next Page IconTo Next Page
To Previous Page IconTo Previous Page
To Previous Page IconTo Previous Page
Loading...
20
www.norcold.com
2118, 2118IM, 2118IMD Series
Temperature Monitor Control (TMC) - Red Light Flashing
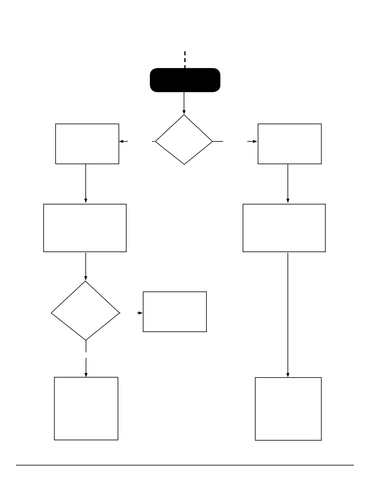
Make sure input voltage
to TMC +12V terminal is
between 10.5 –15.4 VDC.
Once input voltage is
above 10.0 VDC, High
Temperature Monitor will
self-recover and oP LI
fault code will be cleared.
FAST
On/Off 2 to 3 times per
second
The TMC has sensed the input
voltage to be below 9.5 VDC
The TMC has sensed an open
circuit in the thermocouple circuit
SLOW
On/Off once per second
Is thermocouple
plugged into T/C
connector of TMC?
Replace thermocouple
Is red light
ashing FAST or
SLOW?
FAST SLOW
A
From Previous Page
Yes
No
Plug in thermocouple.
Once plugged in, TMC
will self-recover and
oP LI fault code will be
cleared.
Fault Codes, cont’d.

Table of Contents

Related product manuals