EasyManua.ls Logo

Norcold N620 - DC Voltage too High; AC Heater Output Failure; DC Heater Output Failure

Norcold N620
30 pages
Print Icon
To Next Page IconTo Next Page
To Next Page IconTo Next Page
To Previous Page IconTo Previous Page
To Previous Page IconTo Previous Page
Loading...
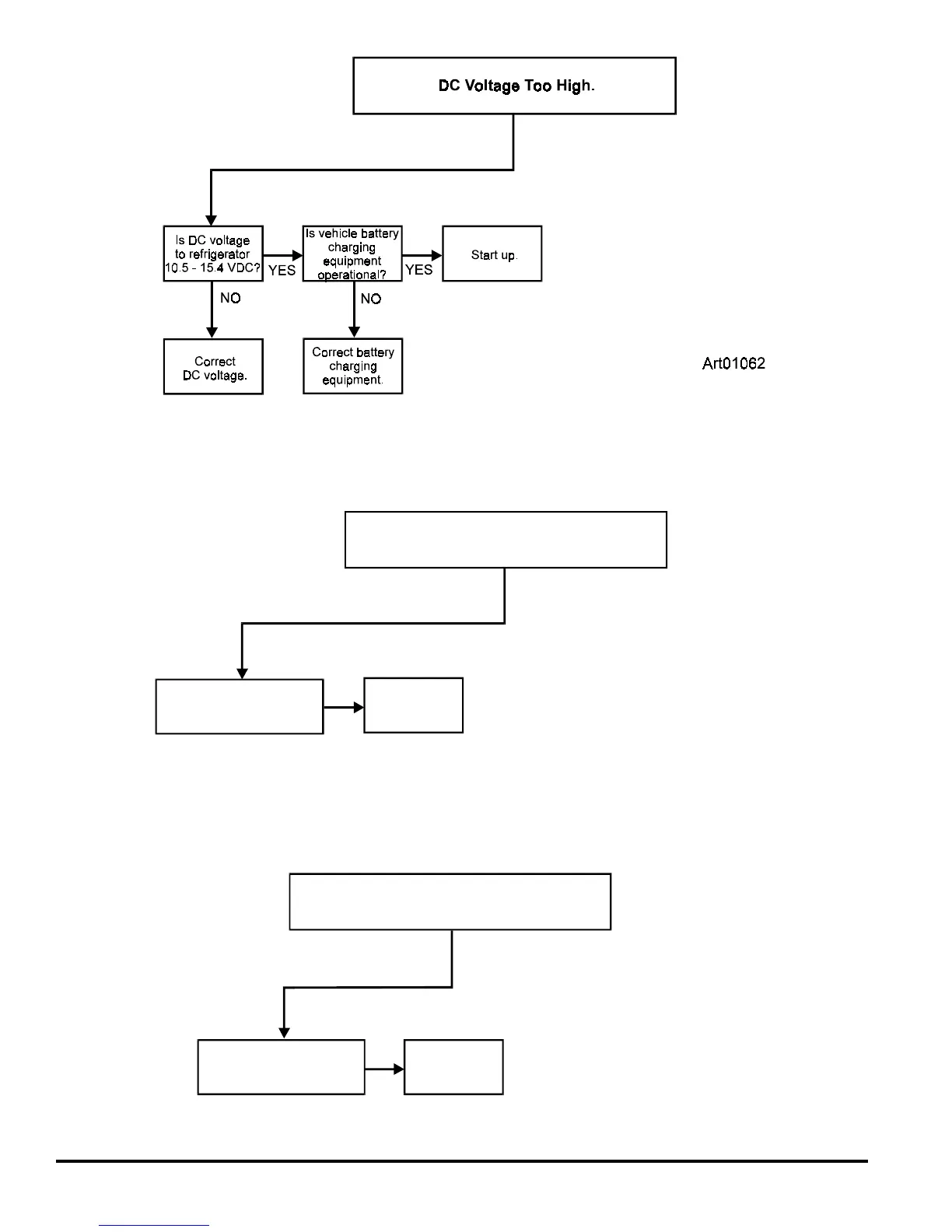
Service Manual 16
The control senses AC
heater current when the AC
heater should be OFF.
AC Heater Output Failure.
Art01063
Replace
power board.
The control senses DC
heater current when the DC
heater should be OFF.
DC Heater Output Failure.
Art01064
Replace
power board.

Table of Contents

Related product manuals