EasyManua.ls Logo

Notifier Honeywell UDS-4N - Commissioning Procedures

Notifier Honeywell UDS-4N
41 pages
Print Icon
To Next Page IconTo Next Page
To Next Page IconTo Next Page
To Previous Page IconTo Previous Page
To Previous Page IconTo Previous Page
Loading...
PAGE - 34 Installation and operating manual UDS-4
NOTIFIER ITALIA Doc. M--203.1-UDS4N-ENG Rev A. 1 UDS-4_manu
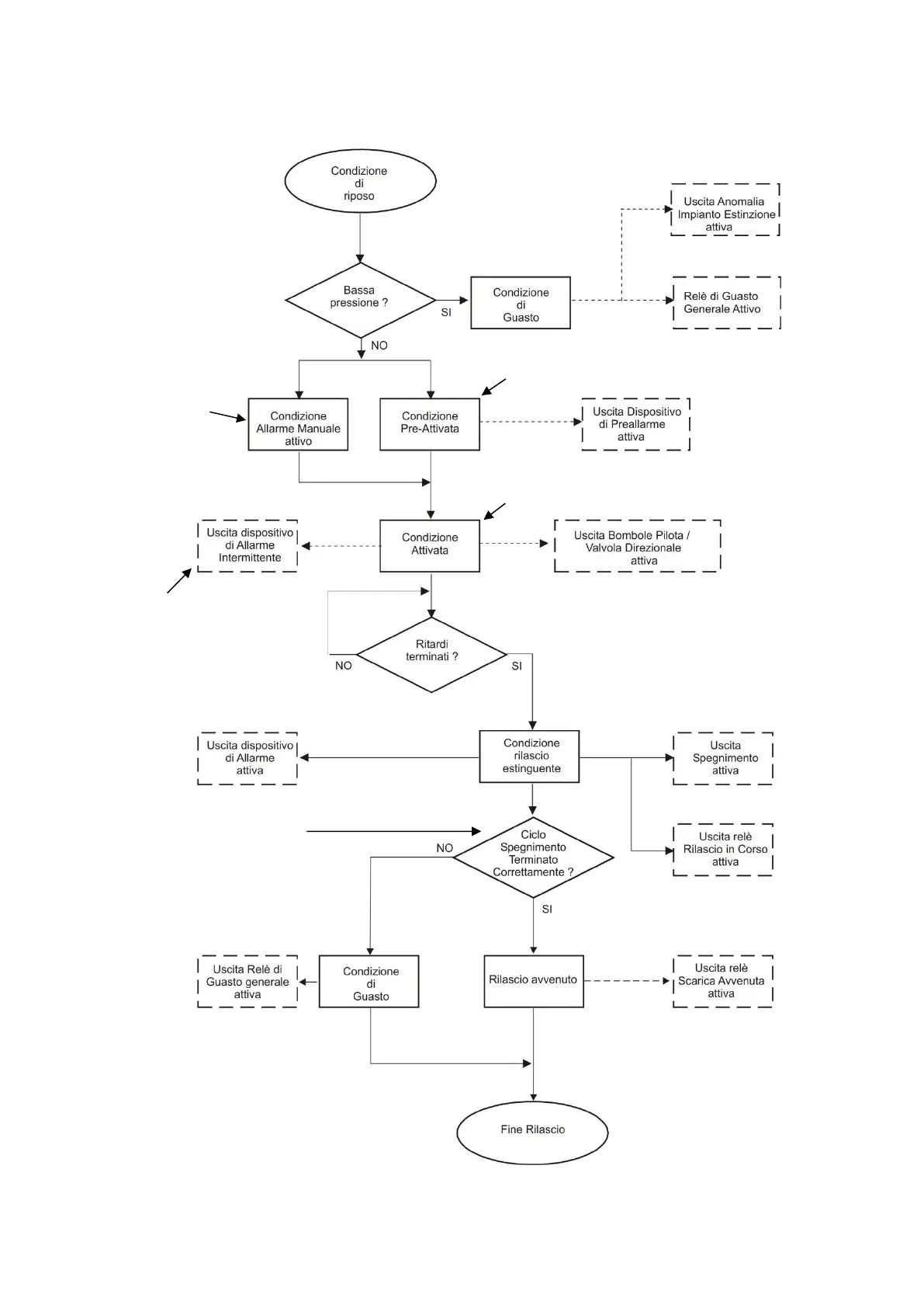
Flowchart of conditions triggering
dedicated outputs for signalling and shutdown management
The pre-activated condition is
bypassed if the shutdown
activation is controlled by the
manual activation device.
If the extinguishing agent is not
released immediately, because a pre-
discharge delay has been set, or the
emergency extension device is
active, the output will have an
intermittent activation.
One zone input in
alarm
Two inputs of the
same zone in
alarm
The signals from the flow switch and
the pressure switch are checked to
determine whether the switch-off was
successful.

Related product manuals