EasyManua.ls Logo

Notifier Honeywell UDS-4N - Page 37

Notifier Honeywell UDS-4N
41 pages
Print Icon
To Next Page IconTo Next Page
To Next Page IconTo Next Page
To Previous Page IconTo Previous Page
To Previous Page IconTo Previous Page
Loading...
UDS-4 Installation and user manual PAGE - 35
UDS-4_manu M--203.1-UDS4N-ENG Rev A.1 NOTIFIER ITALIA
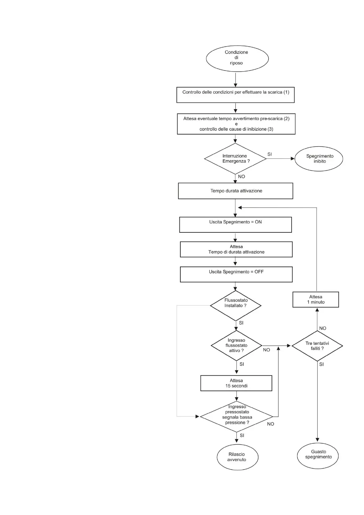
Flow chart of the shutdown cycle
(1)
Switch-off is activated if:
a. both inputs from conventional control unit are active;
b. both pre-alarm and alarm signals are given by the analogue
control unit;
c. the input from the manual switching-off device is active.
(2)
Only if the discharge delay time is different from 0 seconds.
(3)
Switch-off inhibition causes:
a. emergency extension input active (its deactivation implies a
new initialisation of the delay);
b. failure of transmission medium to emergency extension
device (resetting the failure causes immediate discharge if
the delay time has already elapsed);
c. failure of the transmission medium to the emergency stop
device (resetting the failure causes immediate discharge if
the delay time has already elapsed);
d. emergency interruption input active (permanently inhibits
release, its deactivation must be followed by the reset
command);
e. exclusion of switch-off output (if restored, this implies a new
initialisation of the delay).
NO

Related product manuals