EasyManua.ls Logo

Nuvo Essentia NV-E6DMS-DC - LSA40 PD Power Distribution Hub

Nuvo Essentia NV-E6DMS-DC
29 pages
Print Icon
To Next Page IconTo Next Page
To Next Page IconTo Next Page
To Previous Page IconTo Previous Page
To Previous Page IconTo Previous Page
Loading...
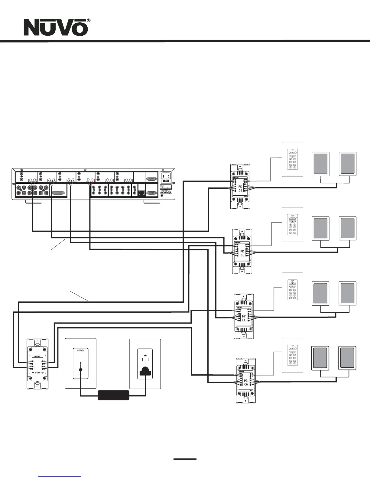
XIV. NV-LSA40PD Local Source Amplifier Power Distribution Hub
The LSA40PD is a great device for distributing the necessary DC power to up to 4 individual LSA40 amplifiers. This allows the LSA40
components to be remotely located without the need for an external power supply in the zone, fig. 19. The LSA40PD is typically located
where the Essentia amplifier is installed. The power from the head end to each of LSA40 locations is sent over standard 16 gauge speaker
wire.
17
Fig. 19
+
+
-
-
L
L
L
L
R
R
R
R
+
+
+
+
-
-
-
-
MODEL:NV-LSA40
LOCAL SOURCEAMPLIFIER
2
8
V
D
C
TO
K
E
Y
P
A
D
1.5A
TO AMPLIFIER
TO SPEAKER
WIRE STRIP 5/16” (8MM)
Designed In USA
Made In China
NuVoTechnologies LLC Cincinnati, Ohio USA
www.nuvotechnologies.com
+
+
-
-
L
L
L
L
R
R
R
R
+
+
+
+
-
-
-
-
MODEL:NV-LSA40
LOCAL SOURCEAMPLIFIER
2
8
V
D
C
TO
K
E
Y
P
A
D
1.5A
TO AMPLIFIER
TO SPEAKER
WIRE STRIP 5/16” (8MM)
Designed In USA
Made In China
NuVoTechnologies LLC Cincinnati, Ohio USA
www.nuvotechnologies.com
+
+
-
-
L
L
L
L
R
R
R
R
+
+
+
+
-
-
-
-
MODEL:NV-LSA40
LOCAL SOURCEAMPLIFIER
2
8
V
D
C
TO
K
E
Y
P
A
D
1.5A
TO AMPLIFIER
TO SPEAKER
WIRE STRIP 5/16” (8MM)
Designed In USA
Made In China
NuVoTechnologies LLC Cincinnati, Ohio USA
www.nuvotechnologies.com
+
+
-
-
L
L
L
L
R
R
R
R
+
+
+
+
-
-
-
-
MODEL:NV-LSA40
LOCAL SOURCEAMPLIFIER
2
8
V
D
C
TO
K
E
Y
P
A
D
1.5A
TO AMPLIFIER
TO SPEAKER
WIRE STRIP 5/16” (8MM)
Designed In USA
Made In China
NuVoTechnologies LLC Cincinnati, Ohio USA
www.nuvotechnologies.com
+
-
+
-
MODEL:NV-LSA40PD-DC
LOCAL SOURCE AMPLIFIER
DESIGNED IN USA
28VDC 5A
ZONE 1
MADE IN CHINA
I
N
T
E
R
T
E
K
3033118
I
N
T
E
R
T
E
K
CM
ZONE 3
+
-
+
-
ZONE 2 ZONE 4
POWER
LSA40PD Front
LSA40PD
Back
200 Watt AC
power adapter
included with
the LSA40PD
AC Power Source
LSA40 Back
LSA40 Back
LSA40 Back
LSA40 Back
D
16 gauge 2 conductor speaker wire is required to send
voltage from the LSA40PD to four separate zones.
Any NuVo System zone output can
be wired to the LSA40 Local Source
Amplifier.
R
OUTPUT POWER
OUTPUT POWER
20W/6OHM X2
20W/6OHM X2
SYS ON
EXT.MUTE
L
R
L
R
L
R
VARIABLE
OUTPUT
FIXED
OUTPUT
SUM1
3033118
C
US
CONFORMSTO
ULSTD.6500
CERTIFIEDTO
CAN/CSASTD.E60065
FUSE:T5A
120V 60Hz 500W
MODEL NV-6DM2
SIXSOURCE SIX ZONE
AUDIODISTRIBUTION SYSTEM
www.nuvotechnologies.com
OUTPUT POWER
OUTPUT POWER
OUTPUT POWER
20W/6OHM X2
20W/6OHM X2
20W/6OHM X2
TIP=L
RING=R
VARIABLE
OUTPUT
FIXED
OUTPUT
TIP=L
RING=R
VARIABLE
OUTPUT
FIXED
OUTPUT
TIP=L
RING=R
VARIABLE
OUTPUT
FIXED
OUTPUT
TIP=L
RING=R
VARIABLE
OUTPUT
FIXED
OUTPUT
TIP=L
RING=R
VARIABLE
OUTPUT
FIXED
OUTPUT
TIP=L
RING=R
12 34 5
6
12 34 5
6
13
5
135
RS-232
CONNECT TO
NV-E6DX
USE NV-SLC1
CABLE
CONNECT TO
NV-E6DX
USE NV-SLC1
CABLE
CONNECT TO
NV-E6DEZP
USE NV-NC1
CABLE
USE CNLYWITH 250V FUSE
2
4
6
SUM2
24
6
OUTPUT POWER
20W/6OHM X2
ZONE 6
ZONE 6
SYSTEM
ZONE TRIGGEROUTPUTS
SOURCE LINK
SOURCE INPUTS
ZONE 1
NETWORK
EMITTER OUTPUTS
DIGITALLINK
ZONE 3
ZONE 4
ZONE 5
ZONE 2
PROGRAM
Essentia D
V.II
VOLUME
MUTE
CD
HD
TNR1
TNR2
SAT2
SAT1
VOLUME
MUTE
CD
HD
TNR1
TNR2
SAT2
SAT1
VOLUME
MUTE
CD
HD
TNR1
TNR2
SAT2
SAT1
VOLUME
MUTE
CD
HD
TNR1
TNR2
SAT2
SAT1

Related product manuals