EasyManua.ls Logo

Olympus CLH-SC - Fan Malfunction

Olympus CLH-SC
31 pages
Print Icon
To Next Page IconTo Next Page
To Next Page IconTo Next Page
To Previous Page IconTo Previous Page
To Previous Page IconTo Previous Page
Loading...
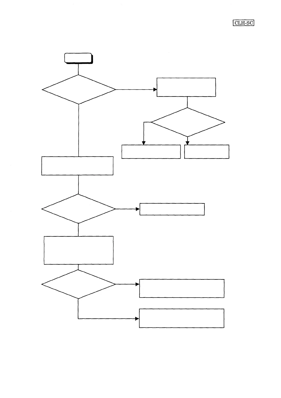
TROUBLESHOOTING
[Symptom: The fan does not work.]
Only one fan works.
Change connection of
the connectors.
Check the voltage applied to
the fan.
Check wiring and connection
of the connectors.
The fan is defective
(one fan).
The fan is defective.
Measure the voltage applied to
the lamp (with the lamp
connected).
100 V class 15 V±0.75 V
200 V class 14.6 V±0.75 V
* The rated voltage of the fan is 24 V
DC, but the fan works normally if the
supply voltage is in the operating
range of 10 - 27.6 V DC.
The power supply board UPCH10U
is defective. (diode/capacitor)
Check wiring and connection of the
connectors.
4-4
Start
Do the both two fans
work?
Do the fans work?
Is l6.5±0.75 V DC
applied?
Does the applied voltage
meet the rating?
NO
YES
YES
YES
NO

Related product manuals