EasyManua.ls Logo

Olympus CLH-SC - Light Control Problems

Olympus CLH-SC
31 pages
Print Icon
To Next Page IconTo Next Page
To Next Page IconTo Next Page
To Previous Page IconTo Previous Page
To Previous Page IconTo Previous Page
Loading...
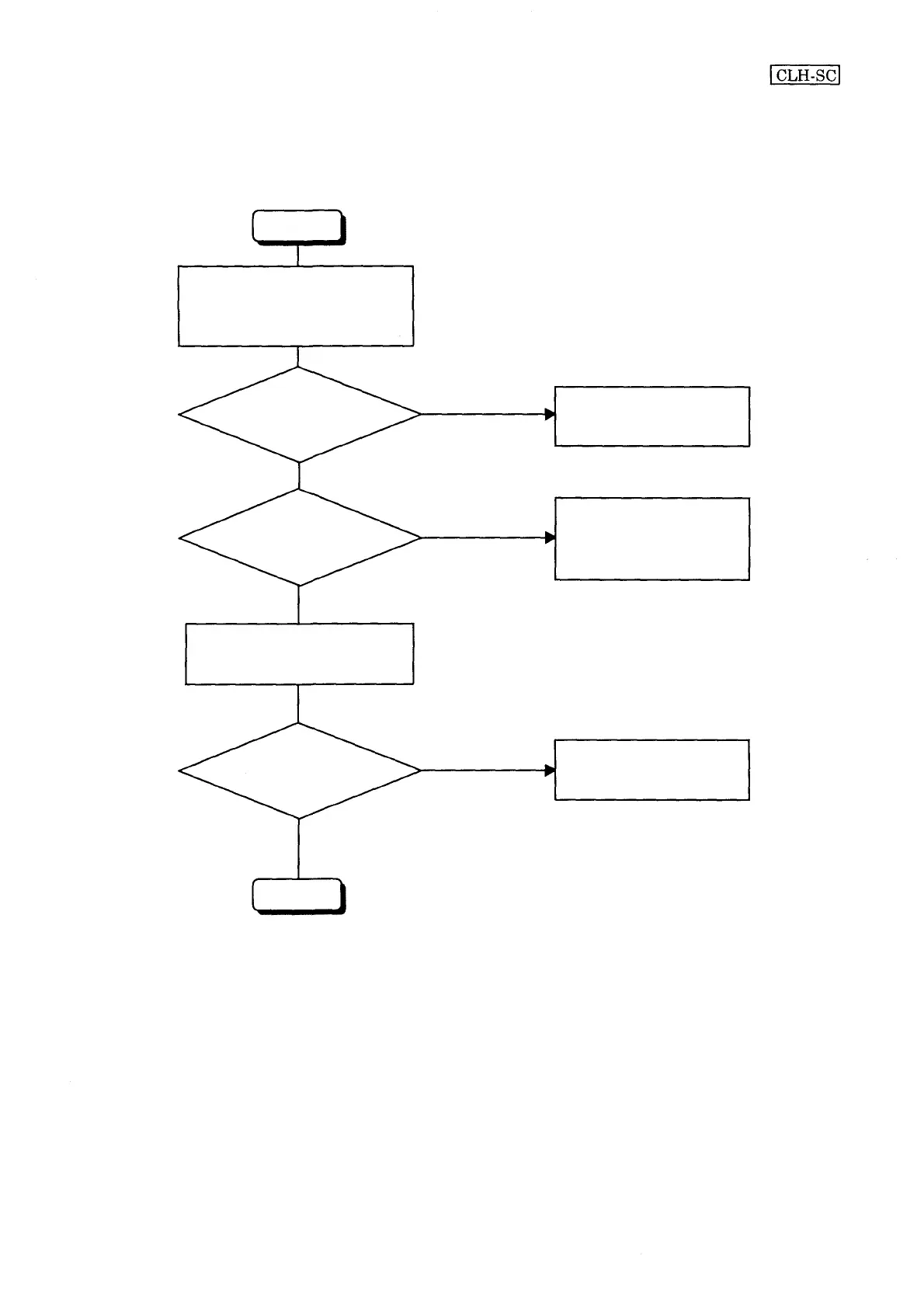
[Symptom: Light can not be controlled.]
TROUBLESHOOTING
Start
Check to see if the control
knob on the front panel
makes idle rotation?
Check the structures of the
mechanical iris and others.
Tighten the ACU screw
to fix the control.
Check to see if the shaft
is caught by the stopper
screw?
Replace the mechanical
iris unit.
4-6
Does the control
rotate idly?
Does the shaft rotate?
Does the mechanical
iris work?
End
YES
NO
NO

Related product manuals