EasyManua.ls Logo

Omron CK3W-AX1515N - OMRON Servo Drive Connection Example

Omron CK3W-AX1515N
218 pages
To Next Page IconTo Next Page
To Next Page IconTo Next Page
To Previous Page IconTo Previous Page
To Previous Page IconTo Previous Page
Loading...
A-4
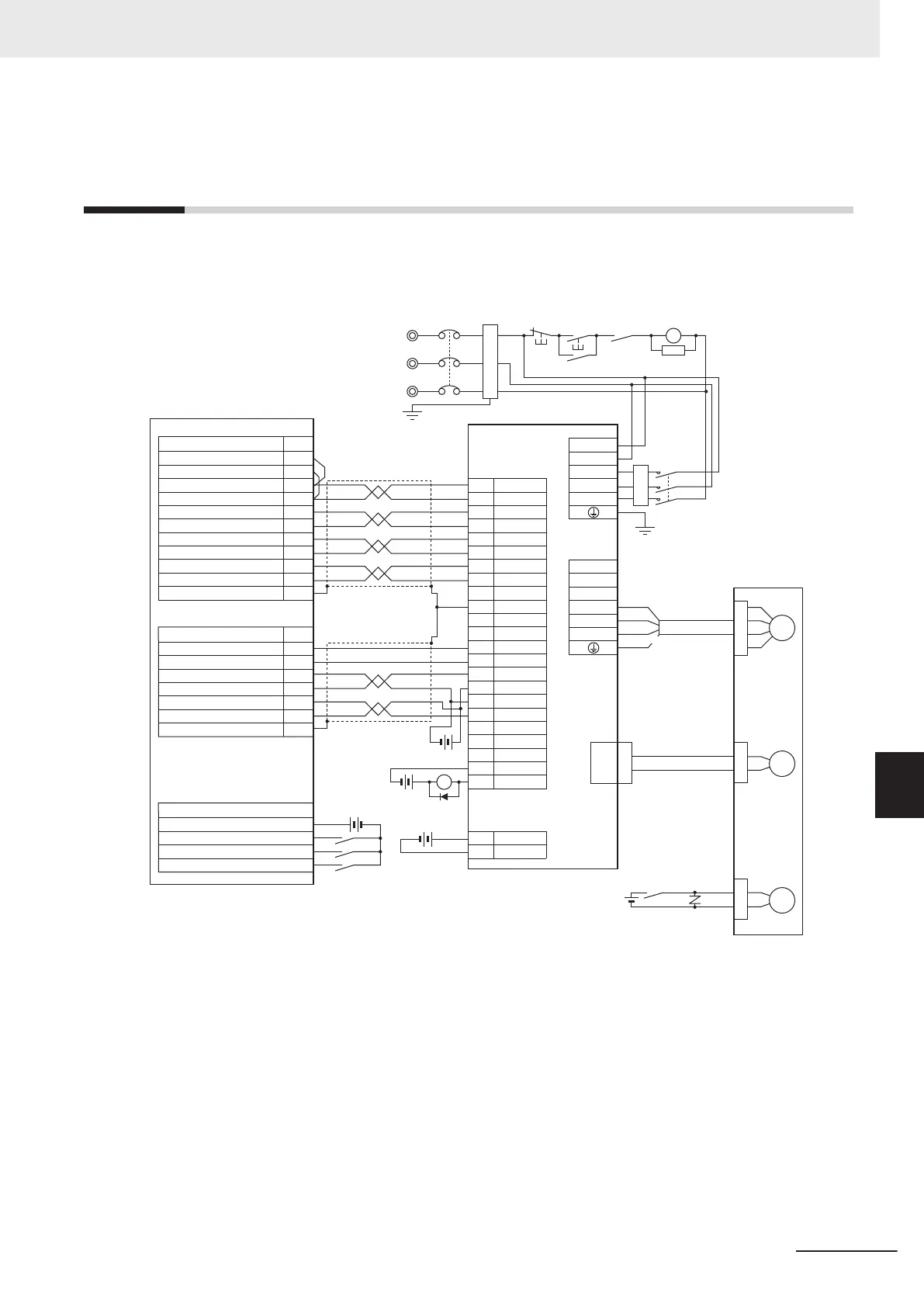
OMRON Servo Drive Connection Ex-
ample
This section shows an example of a connection between a CK3W-AX1414£ or CK3W
-AX1515£ Unit
and an OMRON G5-series Servo Drive R88D-KT£££.
Three-phase, 200 to 240 VAC,
50/60 Hz
R88D-KT
R88M-K
CK3W-CAED03A
CK3W-CAA03A
Ground to
100 Ω or
less
Noise filter
Main circuit power supply
Main circuit contactor
Surge suppressor
Encoder connector
Description
Serial encoder DAT+
Serial encoder DAT-
Encoder A+
Encoder A-
Encoder B+
Encoder B-
Encoder C+
Encoder C-
OutFlagB
GND
Shield
+A
-A
+B
-B
+Z
-Z
SEN
ZGND
FG
REF
AGND
RUN
+24VIN
ALMCOM
/ALM
BKIRCOM
BAT
BATGND
BKIR
CN1
CN1
CNA
CNB
Amplifier connector
Description
Analog output A+
Analog GND
Amp enable NO
Amp enable common
Fault output+
Fault output-
Shield
Flag terminal block
Description
V_FLAG
HOME
PLIM
NLIM
*
*
*
*
Reactor
Motor
Power
Cables
Encoder
Cables
Brake
Cables
Red
White
Blue
Battery*
2.8 to 4.5 VDC
R
S
T
NFB
OFF ON
X
1MC
1MC
5
10
1
6
2
7
3
8
15
14
Shell
No.
21
L1C
L2C
L1
L2
L3
B1
B3
B2
U
V
W
22
49
42
43
48
23
24
20
25
Shell
14
15
29
7
36
37
10
11
1
3
7
15
4
11
Shell
No.
CN2
XB
24 VDC
24 VDC
24 VDC
24 VDC
1MC
M
E
B
XB
Green/Yellow
CK3W-AX N
££££
£
£
Note 1. The terminal and wiring marked with * are used when an absolute encoder is used. When an incremen-
tal encoder is used, the wiring marked with * is not necessary
.
Note 2. Do not connect the signal wires that are not used.
Appendices
A-9
CK3M-series Programmable Multi-Axis Controller User's Manual Hardware (O036)
A-4 OMRON Servo Drive Connection Example
A

Table of Contents

Related product manuals