EasyManua.ls Logo

Omron R88D-KT Series - Page 348

Omron R88D-KT Series
634 pages
To Next Page IconTo Next Page
To Next Page IconTo Next Page
To Previous Page IconTo Previous Page
To Previous Page IconTo Previous Page
Loading...
5-13
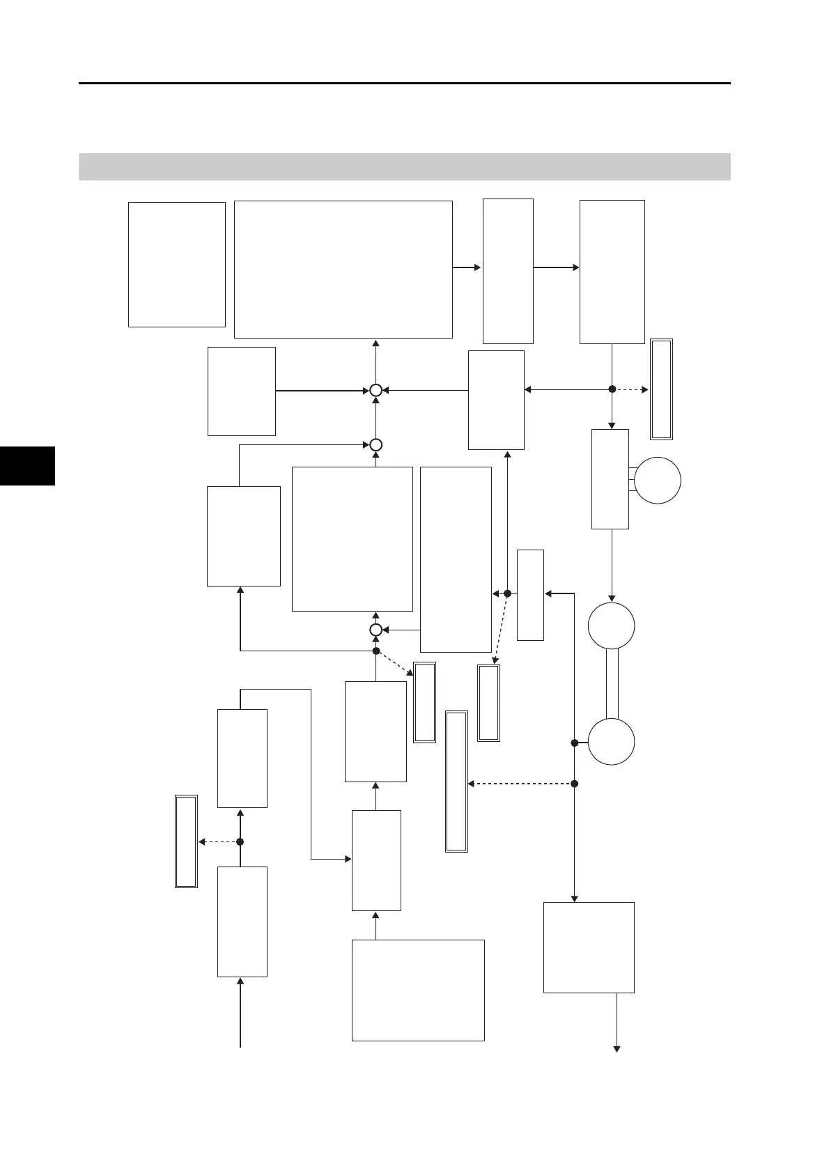
5-2 Speed Control
OMNUC G5-SERIES AC SERVOMOTOR AND SERVO DRIVE USER'S MANUAL
5
Basic Control Mode
Parameter Block Diagram for Speed Control Mode
Pn101 : Speed Gain 1
Pn102 : Integral Time Constant 1
Pn106 : Speed Gain 2
Pn107 : Integral Time Constant 2
Pn004 : Inertia Ratio
Pn612 : Switching Selection
Pn613 : Inertia Ratio 2
Pn104 : Torque Filter 1
Pn109 : Torque Filter 2
Pn521 :
Torque Limit Selection
Pn013 : No. 1 Torque Limit
Pn522 : No. 2 Torque Limit
Pn103 :
Speed Feedback Filter Time Constant
Pn108 :
Speed Feedback Filter Time Constant 2
Pn610 : Function Expansion Setting
Encoder
Motor
Main
power
supply
+
+
+
+
+
+
Pn422 : Offset
Pn423 : Filter
Pn302 : Gain
Pn303 : Reverse
Pn312 : Acceleration time
Pn313 : Deceleration time
Analog input
16-bit A/D
Pn011 :
1 Rotation
Pn012 : Reverse
Numerator/Denominator
Pn503 :
Denominator
Encoder
pulse output
A
B
Z
Pulse regeneration
Acceleration/deceleration
Pn300 : Command type
Pn301 : Direction source
Speed command selection
Pn112 : Gain
Pn113 : Filter
Torque feed
forward
Pn623 : Gain
Pn624 : Filter
Disturbance observer
Pn607 : Offset Value
Pn608 : Forward Direction
Pn609 : Reverse Direction
Friction compensation
Pn114 : Setting 2
Pn120 : Mode
Pn121 : Delay Time
Pn122 : Level
Pn123 : Hysteresis
Gain switching
Analog input compensation
Scaling
Pn200 :
Adaptive Filter Selection
Pn201 : Frequency 1
Pn204 : Frequency 2
Pn207 : Frequency 3
Pn210 : Frequency 4
Pn202 : Notch 1 Width
Pn205 : Notch 2 Width
Pn208 : Notch 3 Width
Pn211 : Notch 4 Width
Pn203 : Notch 1 Depth
Pn206 : Notch 2 Depth
Pn209 : Notch 3 Depth
Pn212 : Notch 4 Depth
Notch filter
Speed control
Torque limit
Pn611 : Response Setting
Current control
Torque filter
Speed detection filter
Speed detection
AI1 input voltage
Speed control command
Motor speed
Torque command
Feedback pulse accumulation
Internally set speed
Pn201 : Speed 1
Pn202 : Speed 2
Pn204 : Speed 3
Pn205 : Speed 4
Pn207 : Speed 5
Pn208 : Speed 6
Pn210 : Speed 7
Pn211 : Speed 8
Pn314 : S-curve time

Table of Contents

Related product manuals