EasyManua.ls Logo

Omron S8VS-06024 - Page 11

Omron S8VS-06024
38 pages
Print Icon
To Next Page IconTo Next Page
To Next Page IconTo Next Page
To Previous Page IconTo Previous Page
To Previous Page IconTo Previous Page
Loading...
S8VS
11
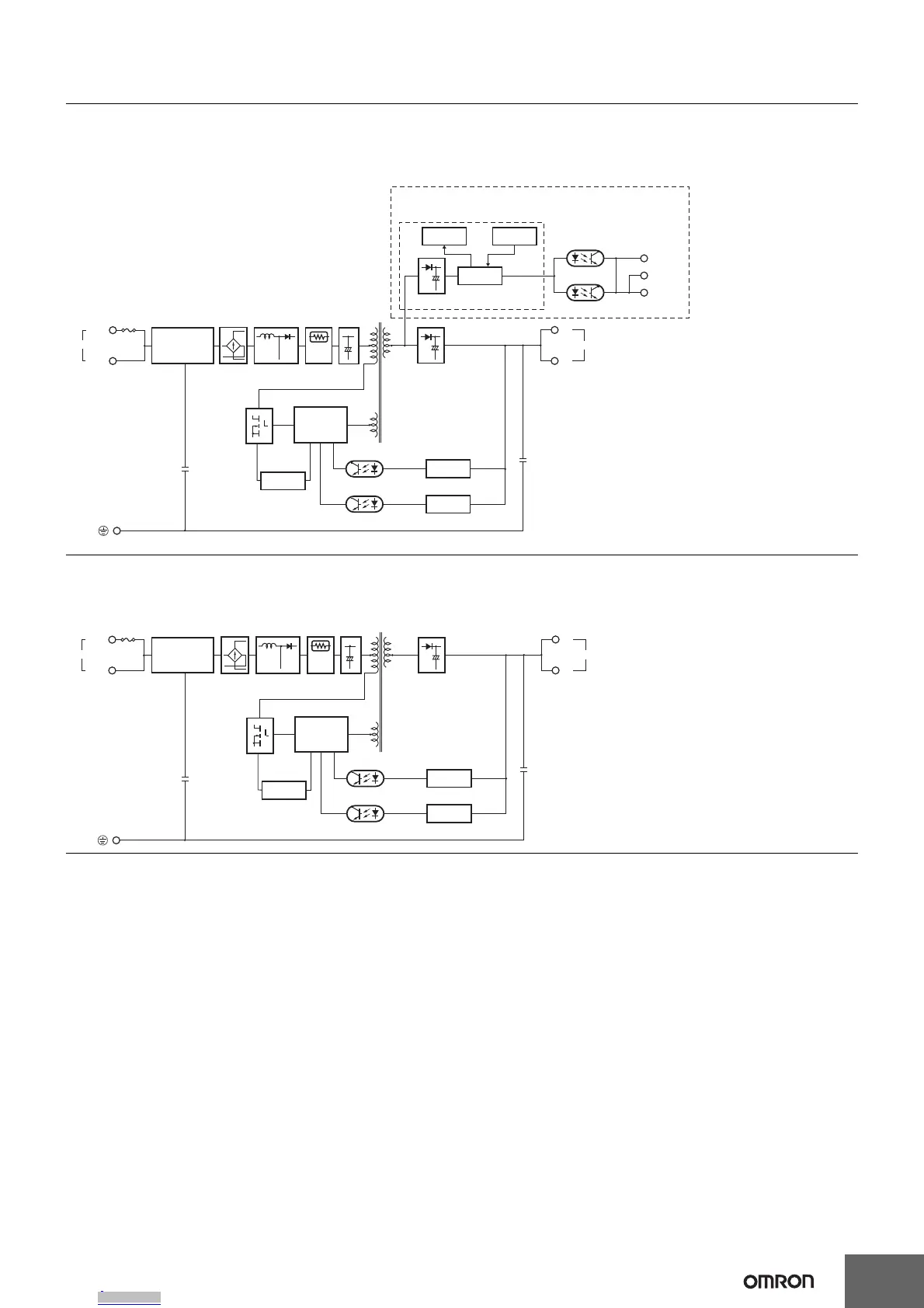
f
Photocoupler
Noise filter
AC (L)
INPUT
AC (N)
Photocoupler
Yrs/kh
Common
Display circuit Switch
Sinking type
(S8VS-12024A-@, S8VS-12024B-@)
Sourcing type
(S8VS-12024AP-@ S8VS-12024BP-@)
Type with no alarm output
(S8VS-12024BE-@)
Fuse 5.0 A
Rectifier
Inrush current
protection
circuit
Smoothing
circuit
Harmonic current
suppression circuit
(Power factor improvement)
Drive control
circuit
Overcurrent
circuit
Rectifier/smoothing circuit
Voltage
detection circuit
Overvoltage
detection circuit
Arithmetic
operation circuit
Rectifier/smoothing circuit
+V
V
DC OUTPUT
Alarm
DC Low
S8VS-12024A@-@ (120 W)
S8VS-12024B@-@ (120 W)
S8VS-12024BE-@ (120 W)
S8VS-12024-@ (120 W)
Photocoupler
Rectifier/smoothing circuit
INPUT
+V
V
DC OUTPUT
AC (L)
AC (N)
Fuse
5.0 A
Rectifier
Voltage
detection circuit
Noise filter
Drive control
circuit
Overvoltage
detection circuit
Inrush current
protection
circuit
Smoothing
circuit
Overcurrent
detection circuit
Harmonic current
suppression circuit
(Power factor improvement)
Downloaded from Arrow.com.Downloaded from Arrow.com.Downloaded from Arrow.com.Downloaded from Arrow.com.Downloaded from Arrow.com.Downloaded from Arrow.com.Downloaded from Arrow.com.Downloaded from Arrow.com.Downloaded from Arrow.com.Downloaded from Arrow.com.Downloaded from Arrow.com.

Related product manuals