EasyManua.ls Logo

Onkyo BD-SP809

Onkyo BD-SP809
69 pages
To Next Page IconTo Next Page
To Next Page IconTo Next Page
To Previous Page IconTo Previous Page
To Previous Page IconTo Previous Page
Loading...
1-12-3
D1004
1N5397-B
D1011
SB390
D1007
BA157
11 F1
D1032
BA157
D1014
SB390
C1010
0.01
/400V
C1040
2200P
/250V
D1003
1N5397-B
4 PWSW5
R1005
0
16
14
12
13
8
18
5
7
15
17
19
3
4
T1001
POWER TRANS
5 SAFETY3
J1001
IC1011
SL431A-AT
10 FL
J1002
C1034
0.1
L1001
LINE FILTER
R1001
1.2/5W
R1019
10K
D1001
1N5397-B
6NU
D1002
1N5397-B
C1012
0.1
F1000
2.5A/250V
D1035
BA157
SA1001
SURGE
ABSORBER
R1020
1K
16 +11V
C1025
0.01
D1006
FR154
C1026
220P
/500V
D1036
5V1BSB-T26
R1013
47K/2W
4
32
1
IC1003
PS2561A-1-V-A(W)
R1017
2.2K
12 F2
R1016
47
D1013
SB390
R1034
FCC32202ADTP
IC1001
MIP2E4DMY0LE
G
D
S
C1030
100P
/1KV
C1005
0.1
D1008
27BSB-T26
R1002
10
R1010
10
R1003
3.6K
C1006
0.1
D1009
27BSB-T26
R1006
15
C1011
0.1
R1004
4.7K
CN1004
3NU
7 GND
8 GND
9FB
13 GND
14 GND
15 GND
22 NU
21 +11V
19 +11V
17 +11V
18 +11V
23 GND
20 +11V
24 GND
25 GND
R1023
5.1K
L1003
22uH
D1012
CRZ16
R1024
0
R1025
150
R1026
3.3K
R1204
4.7K
R1207
100K
D1202
1N4148-F0021
R1203
10K
R1206
3.9K
D1201
1N4148-F0021
R1205
47K
R1211
10
D1203
36BSA-T26
R1210
1K
R1212
10K
R1213
10K
R1214
10K
D1204
1N4148-F0021
R1209
5.6
R1208
5.6
C1041
2200P
/250V
AC120V 2
CN1000
1AC120V
AV
F
CN1002
1
2
AC
CORD
J1003
C1008
220
/200V
C1001
10/50V
C1029
220/16V
C1018
4700/16V
C1004
47/25V
C1024
470/16V
C1033
33/50V
C1002
0.068
/275V
C1013
0.022
/275V
Q1001
MMBTSC3875G
Q1002
MMBTSA1504G
Q1204
2SC3198G
Q1201
2SA1266Y
Q1202
2SA1271Y
Q1203
MMBTSC3875G
HOT CIRCUIT. BE CAREFUL.
HOT
COLD
POWER SUPPLY CBA
(SWITCHING)
2.5
10.0
13.3 11.1
ERROR
VOLTAGE DET
6.2
0
10.0
(SWITCHING)
(SWITCHING)
TO BD MAIN CBA
UNIT CN6101
SHUNT
REG.
33.8
34.5
0
0.7
0
(SWITCHING)
2
1
3
CDEFAB
10.0
(SWITCHING) (SWITCHING)
(SWITCHING)
6.2
167.9
0
6.2
6.2
0
6.2
0
0
34.5
33.6
32.934.4
10.1
9.3
3.3
0
0
2.5
32.9
8.6
5.2
0
0
0
11.1
0
0
0
3.3
11.1
11.1
11.1
11.1
11.1
AC1001
INLET
CBA
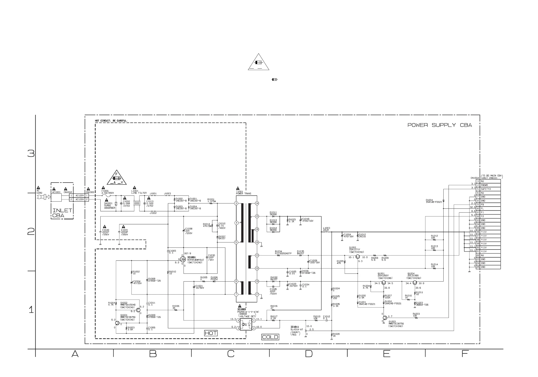
Power Supply Schematic Diagram
E5WB0SCP
CAUTION !
Fixed voltage (or Auto voltage selectable) power supply circuit is used in this unit.
If Main Fuse (F1000) is blown , check to see that all components in the power supply
circuit are not defective before you connect the AC plug to the AC power supply.
Otherwise it may cause some components in the power supply circuit to fail.
NOTE:
The voltage for parts in hot circuit is measured using
hot GND as a common terminal.
"Ce symbole reprèsente un fusible à fusion rapide."
CAUTION !
For continued protection against fire hazard,
replace only with the same type fuse.
ATTENTION : Pour une protection continue les risqes
d'Incele n'utiliser que des fusible de même type.
Risk of fire-replace fuse as marked.
"This symbol means fast operating fuse."
A V
F

Other manuals for Onkyo BD-SP809

Related product manuals