EasyManua.ls Logo

Onkyo DR-UN7

Onkyo DR-UN7
92 pages
To Next Page IconTo Next Page
To Next Page IconTo Next Page
To Previous Page IconTo Previous Page
To Previous Page IconTo Previous Page
Loading...
DR-UN7
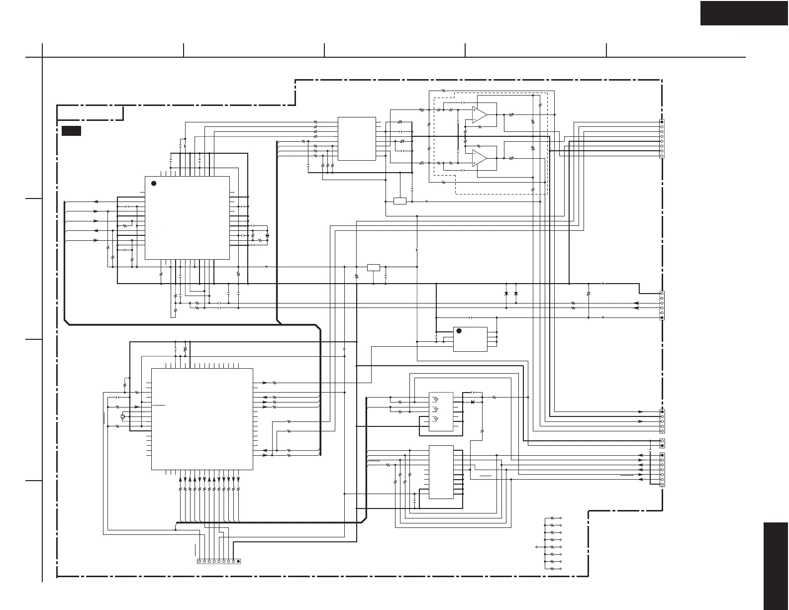
SCHEMATIC DIARGAMS-6
XM DIGITAL TRANSCEIVER SECTION
DR-UN7
DACCS
DACCLK
I2S_SDO
I2S_SCLK
I2S_LRCLK
MSDO
MCLK
MSDI
XM_COM_SEL
XM_RESET
XM_ERR_IRQ
XM_PWR_CTRL
XM_PWR_CTRL
I2S_OCLK
DACCS
DACCLK
DACSDO
+3.3V
XMSDI_L
XMSDO_L
XM_COM_SEL
XM_ERR_IRQ
XM_RESET
XMRST
+5V
XMSDO
XMSDI
XMCLK
XMREQ2
XMREQ1
GND
L_OUT
AGND
R_OUT
+12V
-12V
DAB_RXD
DAB_TXD
+3.3V
GND
DABR
AGND
DABL
XMREQ1
XMSDO
XMCLK
XMRST
MCLK
MSDI
RESET
MHREQ
MHREQ
MSREQ
L_OUT
R_OUT
DAB_TXD
DAB_RXD
XMSDI_L
XMSDO_L
MSREQ
MSDO
RESET
CNVSS
+5V_DAC
CNVSS
RESET
GND
VCC
FW_RXD
FW_SCLK
FW_TXD
FW_BUSY DACSDO
DAC_RESET
DAC_RESET
R7026-R7031 DR only
(DR 0)
NC
0
1
2
3
4
5
6
7
FLASH WRITER
R7105
100K
C7120
104Z
R7113
100
R7114
100
C7122
104Z
C7006
104Z
C7132
100/16
Q7001
M30281FAHP
1
P91
2
P90
3
CNVSS
4
P87
5
P86
6
RESET
7
XOUT
8
VSS
9
XIN
10
VCC
11
P85
12
P84
13
P83
14
P82
15
P81
16
P80
17
P77
18
P76
19
P75
20
P74
21
P73
22
P72
23
P71
24
P70
25
P67
26
P66
27
P65
28
P64
29
P33
30
P32
31
P31
32
P30
33
P63
34
P62
35
P61
36
P60
37
P27
38
P26
39
P25
40
P24
41
P23
42
P22
43
P21
44
P20
45
P17
46
P16
47
P15
48
P03
49
P02
50
P01
51
P00
52
P107
53
P106
54
P105
55
P104
56
P103
57
P102
58
P101
59
AVSS
60
P100
61
VREF
62
AVCC
63
P93
64
P92
R7001
1K
R7002
10K
C7001
104Z
C7002
104Z
R7010 220
R7011 220
R7012 220
R7009 1K
R7008 1K
R7007
1K
R7006
1K
R7005 1K
R7024
1K
R7021
1K
R7022
1K
R7023
1K
R7126 0
R7127 0
R7128 0
R7117
100
R7119
330
R7118
330
R7120
330
R7028
0
R7029
0
R7030
0
R7031
0
L7103
BK1608LM182
R7141 22
R7140 22
C7133
100/16
X7001
20MHz
C7108
C7107
L7101
BLM21PG221SN1
R7104
100K
R7103
100K
R7102
100K
R7101
100K
C7103
104Z
C7105
104Z
C7106
104Z
R7111
1K
C7104
104Z
C7115
104Z
C7116
104Z
C7118
104Z
C7101
104Z
C7134
104Z
C7135
104Z
Q7101
XMDTIC
F2602-01
1
LSDP
2
VSS
3
SC_TX_OUT
4
VDD
5
SC_RX_IN
6
VSS
7
CMD_SEL
8
VDD
9
ERR_IRQ
10
VSS
11
RST
12
SLAVE_SEL
13
COMM_RX_DIG
14
COMM_TX_DIG
15
COMM_TX_EN
16
VSS
17
VDD
18
COMM_RX_P
19
COMM_RX_M
20
VDD
21
VSS
22
COMM_TX_M
23
COMM_TX_P
24
VSS
25
VSS
26
OSC_OUT
27
VDD
28
OSC_IN
29
VSS
30
TEST
31
VSS
32
HSDP_DA
33
VDD
34
HSDP_CLK
35
VSS
36
HSDP_EN
37
I2S_DA
38
VSS
39
I2S_CLK
40
VDD
41
I2S_LRCLK
42
VSS
43
I2S_OCLK
44
VSS
45
SAII_CLK
46
VDD
47
SAII_DA
48
SAII_EN
D7101
D7102
C7136
100/16
C7003
100/16
C7111
100/16
L7001
022K
Q7004
TA48033AF
3
O
2
G
1
I
P291B
JL101B
JL5502B
P7104
P7101A
L7102
BLM21PG221SN1
C7008
C7121
10/50
Q7104
TPS2011AD
1
GND
2
IN
3
IN
4
EN
5
OUT
6
OUT
7
OUT
8
OUT
R7124
R7123
C7004
104Z
Q7002
TC74VHC541FT
11
Y8
12
Y7
13
Y6
14
Y5
15
Y4
16
Y3
17
Y2
18
Y1
19
_G2
20
VCC
1
_G1
2
A1
3
A2
4
A3
5
A4
6
A5
7
A6
8
A7
9
A8
10
GND
C7126
821J
C7127
821J
C7128
821J
R7137
2.2K
R7135
3.3K
R7143
100K
R7142
100K
R7134
3.3K
R7136
2.2K
C7129
821J
R7003
1K
Q7103
NE5532APSR
3
2
1
8
Q7103
NE5532APSR
6
5
4
7
R7112
1K
C7007
470/6.3
C7125
10/50
C7124
10/50
C7130
10/50
C7131
10/50
C7123
470/6.3
Q7102
AK4384ET
1
MCLK
2
BICK
3
SDTI
4
LRCK
5
PDN
6
SMUTE/CSN
7
ACKS/CCLK
8
DIF0/CDTI
9
P/S
10
AOUTR
11
AOUTL
12
VCOM
13
VSS
14
VDD
15
DZFR
16
DZFL
R7020
220
R7019
220
R7018
220
R7017
220
R7026
0
R7027
0
Q7003
TC74HCT7007AF
1
2
3
4
5
6
7
GND
8
OUT4
9
IN4
10
OUT5
11
IN5
12
OUT6
13
IN6
14
VCC
D7001
UDZS5.1B
C7005
104Z
C7114
104Z
R7116
1M
C7102
102K
R7139
22
R7144
0
R7145
0
R7033
10K
R7032
NC
R7004
10K
Q7105
78L05
1
O
3
I
2
G
C7137
104Z
X7101
45.1584MHz
R7025
220
C7119
102K
R000
R001
R002
R003
R004
R005
R006
R007
R7115
680
C7113
080D
C7112
040C
R7130
2.2K
R7132
2.2K
R7131
2.2K
R7133
2.2K
P7001A
R7013 220
R7034
R7015
R7014 1K
R7016
R7122
R7121
0
L7104
022K
L7105
022K
L7106
022K
R7138
22
C7117
NC
To NADG-8692(1/2)
(SD-1 : A2)
GND
+V
D-
D+
To NADG-8692(1/2)
(SD-1 : E1)
To NAPS-8696
(SD-7 : A2)
To NADG-8692(2/2)
(SD-2 : D1)
NC
NC
<Note>
NC = No mount of parts.
SD-Z : XY
Location of connected terminal in schematic diagrams.
SD-Z = Schematic diagrams-Z. X = A to H, Y = 1 to 5.
U10
XM DIGITAL TRANSCEIVER
PC BOARD
NARF-8688
+4.9V
+10.5V
+4.9V
+5.3V
+3.3V
+3.3V
+5.3V
XM MICROPROCESSOR
A
1
2
3
4
BCDE

Other manuals for Onkyo DR-UN7

Related product manuals