EasyManua.ls Logo

ORTEC 575A - Other Experiments

ORTEC 575A
23 pages
Print Icon
To Next Page IconTo Next Page
To Next Page IconTo Next Page
To Previous Page IconTo Previous Page
To Previous Page IconTo Previous Page
Loading...
13
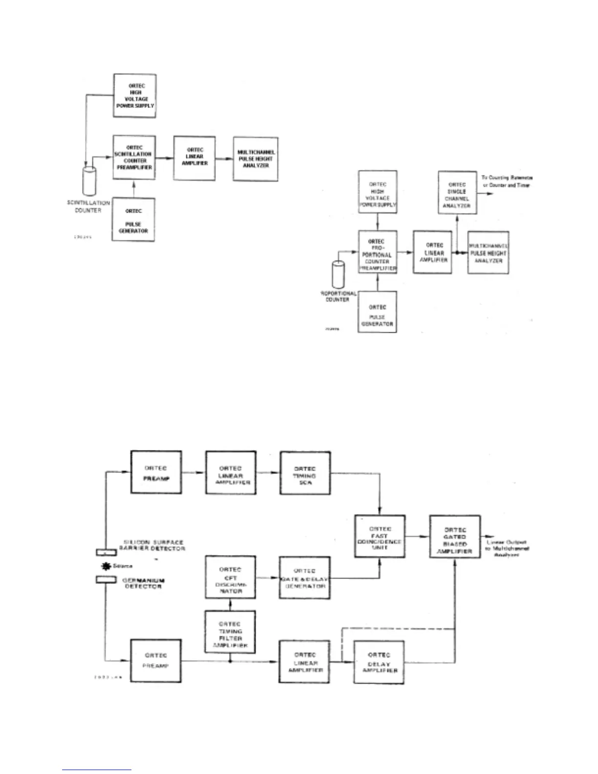
Fig. 16. Scintillation-Counter Gamma Spectroscopy
System.
Fig. 18. Gamma-Ray Charged-Particle Coincidence Experiment.
Fig. 17. High-Resolution X-Ray Energy Analysis System
Using a Proportional Counter.
X-RAY SPECTROSCOPY USING
PROPORTIONAL COUNTERS Space charge
effects in proportional counters, operated at high
gas amplification, tend to degrade the resolution
capabilities drastically at x-ray energies, even at
relatively low counting rates. By using a high-gain,
low-noise amplifying system and lower gas
amplification, these effects can be reduced and a
considerable improvement in resolution can be
obtained.
The block diagram in Fig. 17 shows a system of this
type. Analysis can be accomplished by
simultaneous acquisition of all data on a
multichannel analyzer or counting a region of
interest in a single-channel analyzer window with a
counter and timer or counting ratemeter.
4.8. OTHER EXPERIMENTS
Block diagrams illustrating how the 575A and other
ORTEC modules can be used for experimental
setups for various other applications are shown in
Figs. 18, 19, and 20.

Related product manuals