EasyManua.ls Logo

Outback Power Systems FX2024ET - Paralleled Dual FX System Installation

Outback Power Systems FX2024ET
47 pages
Print Icon
To Next Page IconTo Next Page
To Next Page IconTo Next Page
To Previous Page IconTo Previous Page
To Previous Page IconTo Previous Page
Loading...
25
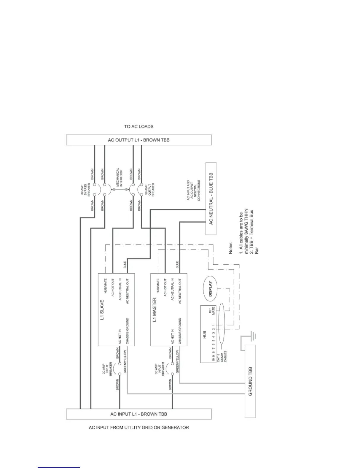
PARALLELED DUAL FX SYSTEM
• All AC wiring from the AC source and to the AC loads must collectively handle 60 amps AC or more.
• All other AC wiring capacity must equal 30 amps AC.
• A paralleled dual FX system can continuously power 4-6kW of loads depending on which model is
used.
Parallel/Dual System with Two FXs
NOTE: Program the lowest-installed FX as Master (1-2ph MASTER) and the second FX as an OutBack
L1 Slave (OB SLAVE L1). The Master FX must be plugged into Port 1 of the HUB.
(16.0 mm
2
)

Related product manuals