EasyManua.ls Logo

Panasonic AW-PH360N - Page 35

Panasonic AW-PH360N
52 pages
Print Icon
To Next Page IconTo Next Page
To Next Page IconTo Next Page
To Previous Page IconTo Previous Page
To Previous Page IconTo Previous Page
Loading...
- 35 -
Connections
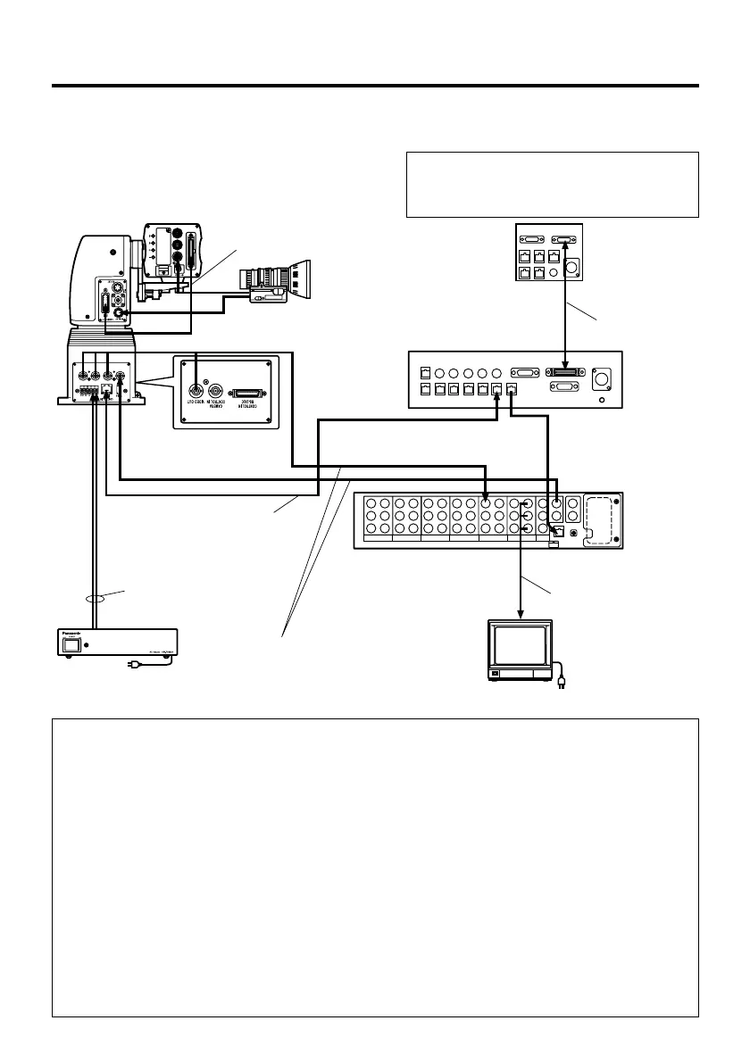
9When the pan/tilt head is to be controlled by the AW-RP400 pan/tilt head control panel
for transmitting composite or component signals (and the AW-CB400 remote operation
panel is used to control the camera)
• Use the supplied camera cable to connect the unit with the convertible camera.
• Set controller selection switch SW1 to the right side (RP501), and select the transmission signal
selection setting that supports the analog/IEEE1394 card.
• Use a 10BASE-T straight cable (UTP category 5) to connect the unit’s CONTROL IN IP/RP
connector with the controller’s CONTROL OUT TO PAN/TILT HEAD connector.
• Use a coaxial cable (BELDEN 8281) to connect the unit’s VIDEO OUT connector with the cable
compensation unit’s Y VIDEO IN connector (when composite signals are to be transmitted).
• Use a coaxial cable (BELDEN 8281) to connect the unit’s Y OUT connector, Pr/SDI OUT
connector and Pb OUT connector with the cable compensation unit’s Y VIDEO IN connector, PR
C IN connector and PB IN connector (when component signals are to be transmitted).
Use a coaxial cable to connect the cable compensation unit’s Y VIDEO IN connector, PR C IN connector
and PB IN connector with the color monitor’s VIDEO input connector or component input connectors.
• Use the cable supplied with the remote operation panel to connect the controller’s CAMERA
CONTROL IN FROM ROP connector with the remote operation panel’s CONTROL OUT TO
CONTROL PANEL connector.
• Check that the pan/tilt head and camera can be controlled by the controller.
Cable compensation unit:
AW-RC400
AC adapter:
AW-PS300A
Color monitor
Camera cable
(supplied)
10BASE-T (equivalent to
UTP category 5) straight
cable, max. 1640 ft. (500 m)
Coaxial cable (BELDEN 8281),
max. 1640 ft. (500 m
)
Coaxial cable
Genlock signals must be supplied if
a multiple number of cameras and
pan/tilt heads are to be used.
Pan/tilt control panel:
AW-RP400
Remote operation
panel:
AW-CB400
Cable supplied
with AW-CB400
DC cable
(UL Type SPT-2 2!16 AWG or
UL Type NISPT-2 2!16 AWG,
to be locally purchased)

Related product manuals